Figure 8

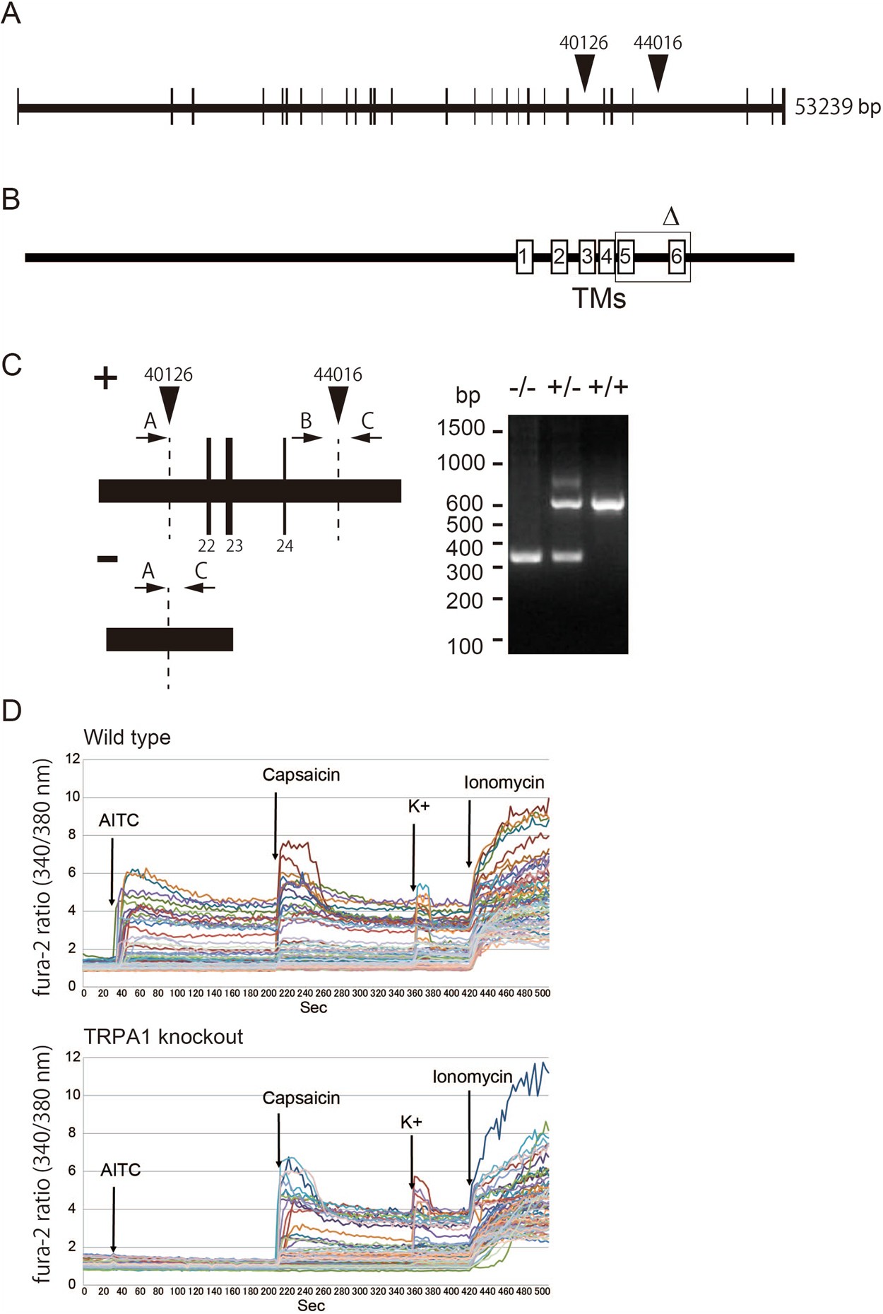
Generation of TRPA1 knockout rats. (A) Exon-intron structure of rat TRPA1 gene. The nucleotide sequence between the two arrow heads was deleted using zinc finger nuclease. (B) Transmembrane domain of the TRPA1 protein. The region enclosed by the box (Δ) was deleted. The deleted region contains the pore domain between S5 and S6. (C) Representative result of genotyping wild-type, heterozygote and TRPA1 knockout rats using genomic PCR and the primer set described in Materials and Methods. (D) Calcium imaging experiments of dorsal root ganglion neurons from wild type or TRPA1 knockout rats.