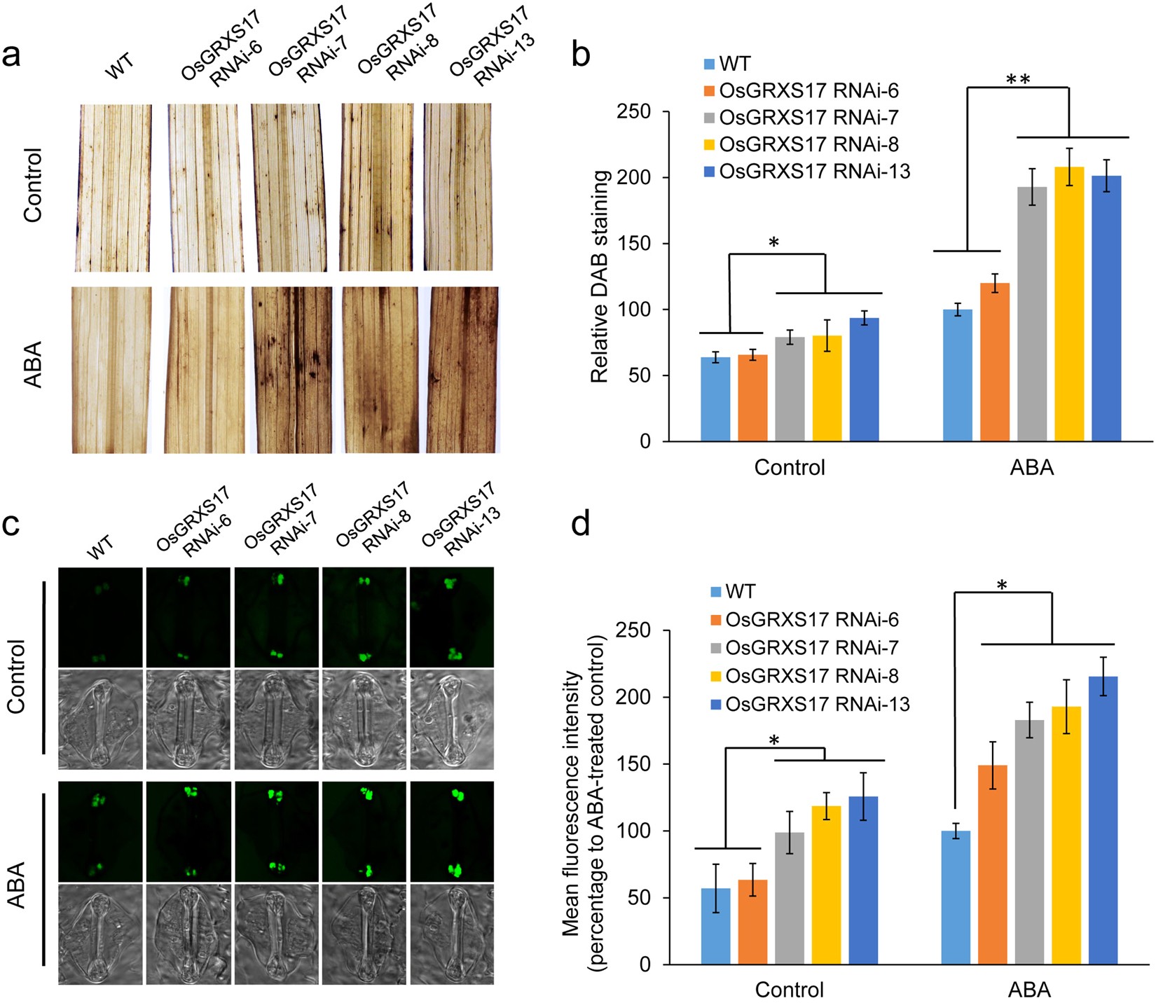
Figure 7

Effect of silenced expression of OsGRXS17 on H2O2 accumulation. (a) DAB staining of the middle section of the first fully expanded leaf of four-week-old wild-type and OsGRXS17 silenced rice plants. (b) Quantitative analysis of DAB staining. The relative intensity of DAB staining leaves was analyzed after being transformed to 256 gray scale images. Data are expressed as relative values based on wild-type plants treated by 100 µM ABA as reference sample set as 100. Error bars represent the means ± SD (n = 3 repeats, 6 plants in each repeat). Asterisks (*, **) represent statistically significant differences between wild-type and OsGRXS17 silenced lines (Student’s t-test, *P < 0.05, **P < 0.01). (c) H2DCFDA staining of the guard cell of four-week-old wild-type and OsGRXS17 silenced rice plants. (d) Quantitative analysis of H2DCFDA staining. Data are expressed as relative values based on wild-type plants treated by 100 µM ABA as reference sample set as 100. Error bars represent the means ± SD (n = 3 repeats, 6 plants in each repeat). Asterisks (*) represent statistically significant differences between wild-type and OsGRXS17 silenced lines (Student’s t-test, *P < 0.05).