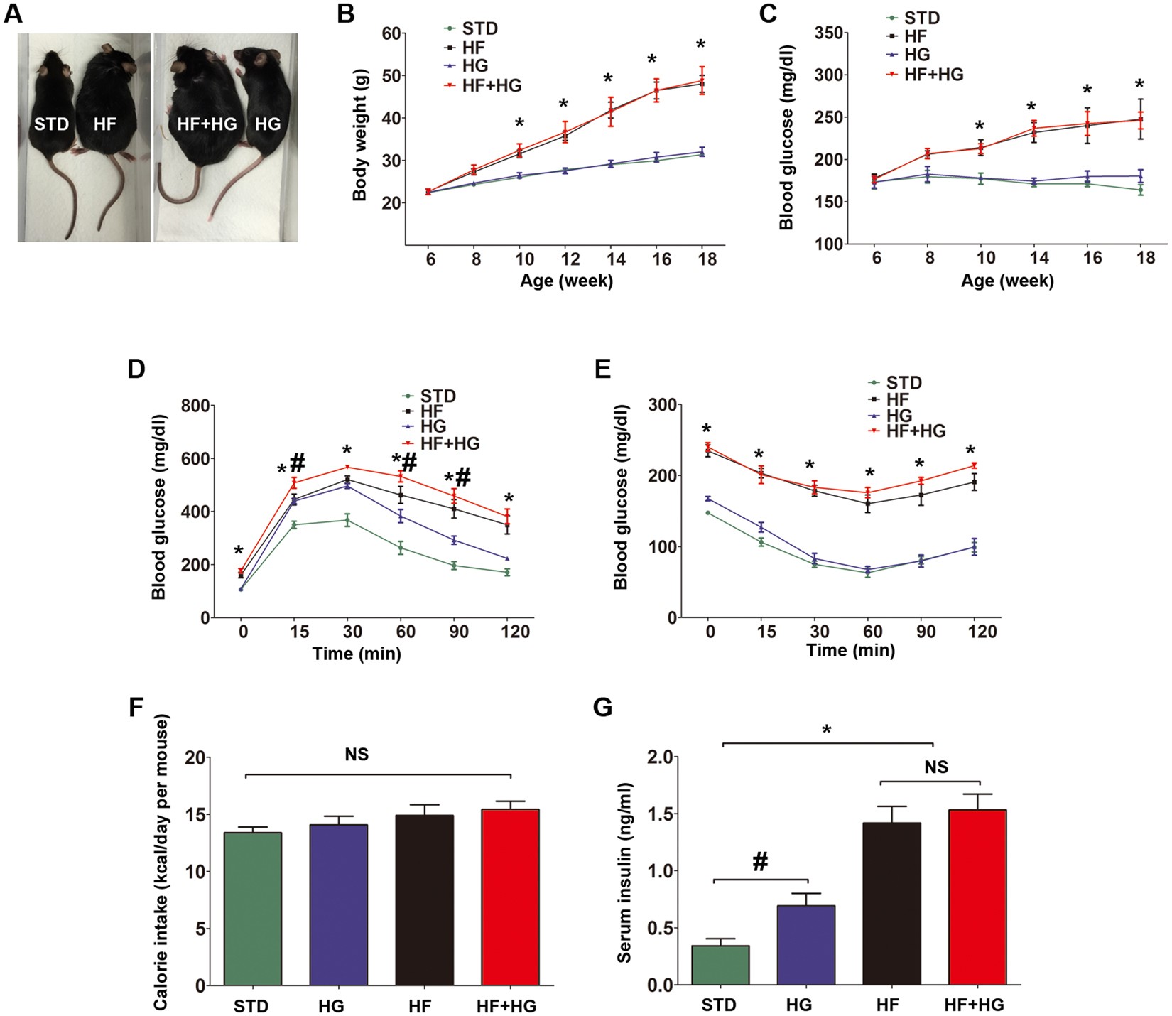
Figure 2

Effects of high-fat and high-glucose feeding on beta cell mass and function. Gross appearance (A), body weight (B), and random blood glucose (C) of each group. Intraperitoneal glucose tolerance test (D) and insulin tolerance test (E) were performed after 12 weeks of feeding. Blood glucose levels were measured at 0, 15, 30, 60, 90, and 120 min after dosing. No significant differences in calorie intake were detected among the groups (F). Serum insulin levels (G) were measured using ELISA. Data were expressed as mean ± SEM (B–E) or mean ± SD (F,G) from three to ten independent experiments. *p < 0.001, HF and HF + HG versus STD or HG. #p < 0.05, HG versus STD. Abbreviations: STD, standard diet; HF, high-fat diet; HG, high-glucose water; HF + HG, high-fat diet and high-glucose water; NS, no significant; ELISA, enzyme-linked immunosorbent assay.