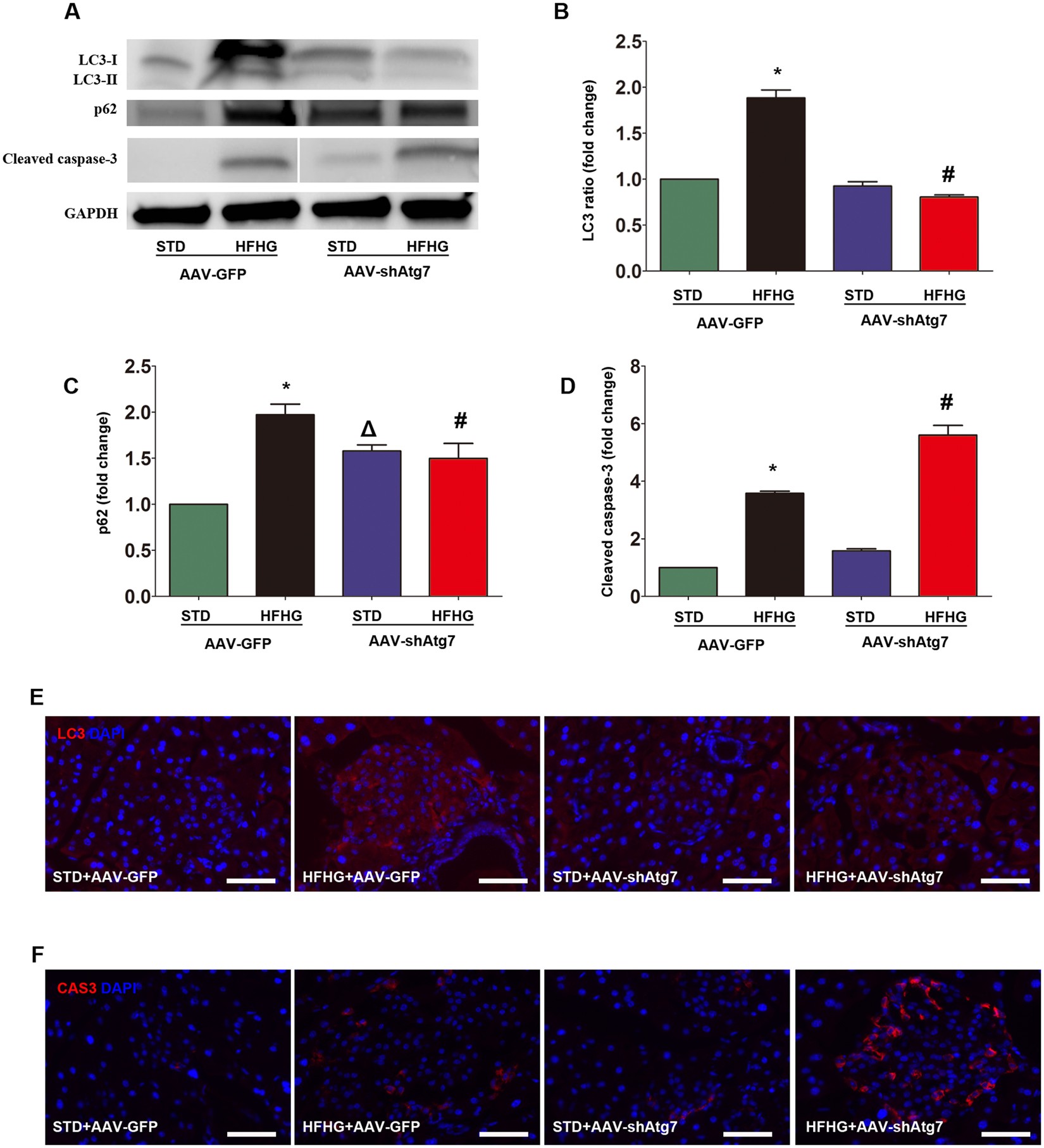
Figure 6

Apoptosis increased in autophagy-deficient mice after high-fat and high-glucose feeding. Expression of LC3-I, LC3-II (A,B), p62 (A,C), and cleaved caspase-3 (A,D, see also Supplemental Fig. 7) in isolated islets from each group was determined by Western blot. Cropped gels are displayed. Western blot results were analyzed by densitometry. LC3 levels and cleaved caspase-3 expression were also detected by immunostaining (E and F, scale bar, 50 μm). Data were expressed as mean ± SD or representative images from three to five independent experiments. *p < 0.05, HFHG + AAV-GFP versus either STD + AAV-GFP, or STD + AAV-shAtg7. #p < 0.05, HFHG + AAV-GFP versus HFHG + AAV-shAtg7. Δ p < 0.05, STD + AAV-GFP versus STD + AAV-shAtg7. Abbreviations: STD, standard diet; HFHG, high-fat diet and high-glucose water.