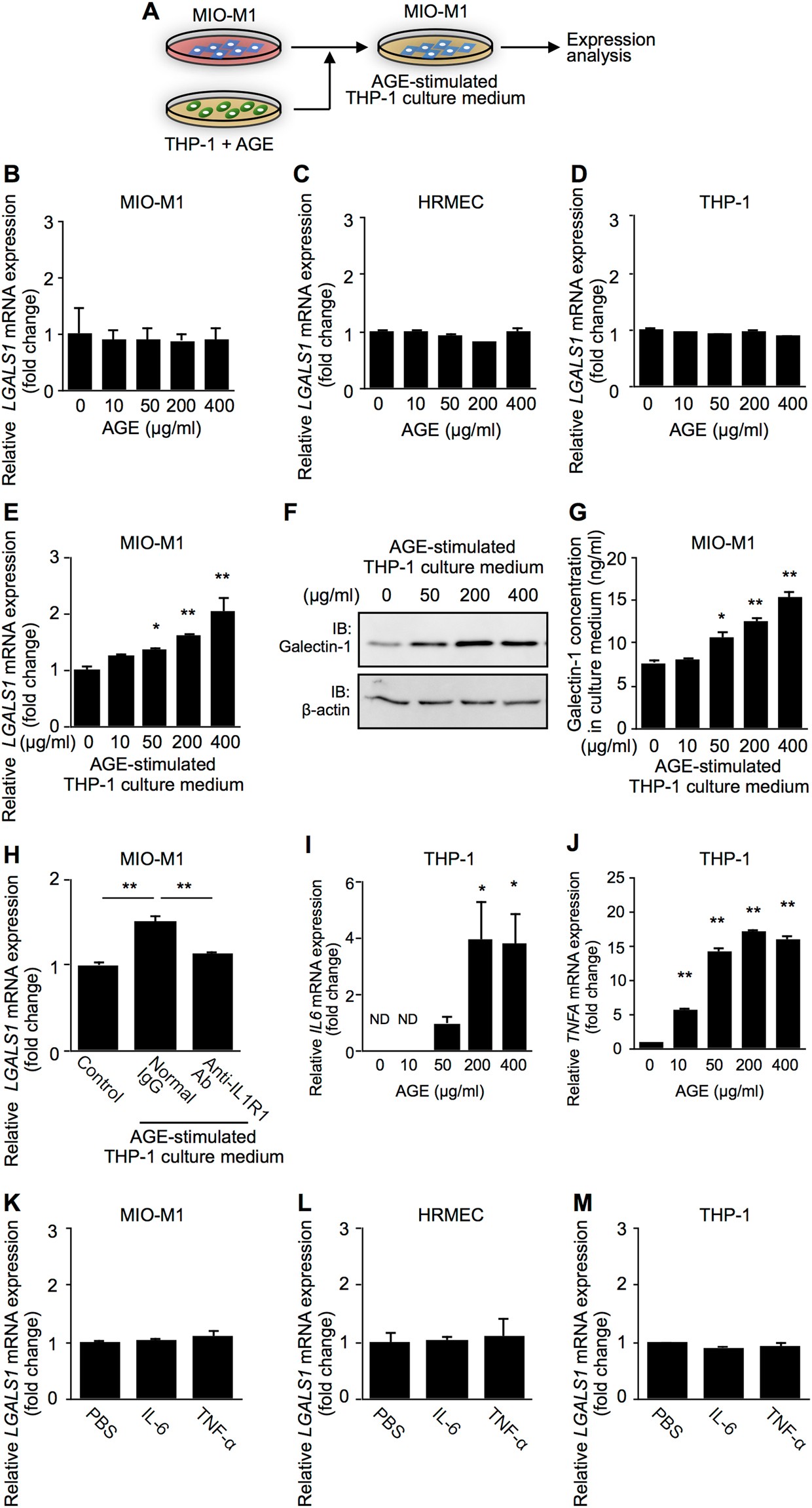
Figure 5

AGE-induced expression of galectin-1 via cellular and molecular inflammatory cues. (A) Experimental approach. (B–D) MIO-M1 (B) HRMEC (C) and THP-1 (D) were directly treated with AGE-BSA (10–400 μg/ml) for 24 hours, and processed for LGALS1 gene expression. (E–G) MIO-M1 was treated with increasing concentrations of AGE-BSA-stimulated THP-1 culture medium for 48 hours, and processed for LGALS1 gene (E) and protein ((F), cell lysates; (G), culture media) expression (n = 8 per group). Full-length blots are presented in Supplementary Fig. S6. (H) MIO-M1 was pretreated with a neutralizing antibody against IL1R1 (10 μg/ml) and control normal IgG (10 μg/ml) for 30 minutes, followed by treatment with AGE-BSA-stimulated THP-1 culture medium for 48 hours, and processed for LGALS1 gene expression. (I,J) THP-1 was directly treated with AGE-BSA (10–400 μg/ml) for 24 hours, and processed for IL6 (I) and TNFA (J) gene expression. ND, not detected. (K–M) MIO-M1 (K) HRMEC (L) and THP-1 (M) were treated with IL-6 (10 ng/ml) and TNF-α (10 ng/ml) for 24 hours, and LGALS1 expression was analyzed. *p < 0.05, **p < 0.01 (n = 6 per group).