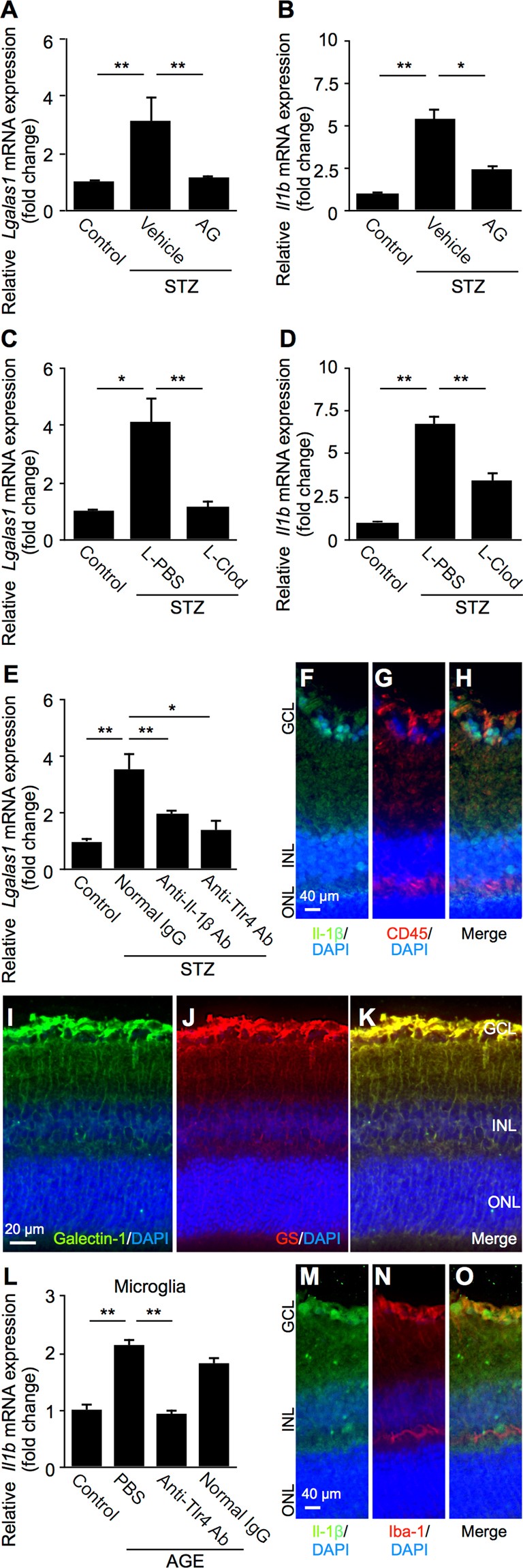
Figure 6

Diabetes-induced expression of retinal Lgals1 via AGE-triggered inflammatory cues. (A,B) Retinal Lgals1 and Il1b expression in mice with STZ-induced diabetes at 2 months. STZ mice received aminoguanidine (AG) for 7 consecutive weeks, and processed for gene expression. (C,D) Diabetic mice were given an intraperitoneal injection of 1-mg clodronate liposomes (L-Clod) 72 hours before Lgals1 and Il1b gene expression analysis. Liposomes containing PBS were used as a vehicle control (L-PBS). (E) Neutralization antibodies against Il-1β (2.5 μg/eye) and Tlr4 (1.0 μg/eye) were injected intravitreally to STZ mice, in comparison with normal IgG (2.5 μg/eye), 48 hours before Lgals1 gene expression analysis. (n = 4–6 per group). (F–H) Double labeling of Il-1β (green), CD45 (red) and DAPI (blue) in the retina of mice with STZ-induced diabetes at 2 months. Scale bar = 40 μm. (I–K) Double labeling of galectin-1 (green), GS (red) and DAPI (blue) in the diabetic retina. Scale bar = 20 μm. (L) Murine primary microglia was pretreated with a neutralizing antibody against Tlr4 (10 μg/ml), in comparison with PBS or control normal IgG (10 μg/ml) for 30 minutes followed by treatment with AGE-BSA (50 μg/ml) for 24 hours, and Il1b gene expression levels were analyzed. *p < 0.05, **p < 0.01 (n = 6 per group). (M–O) Double labeling of Il-1β (green), Iba-1 (red) and DAPI (blue) in the retina of mice with STZ-induced diabetes at 2 months. Scale bar = 40 μm.