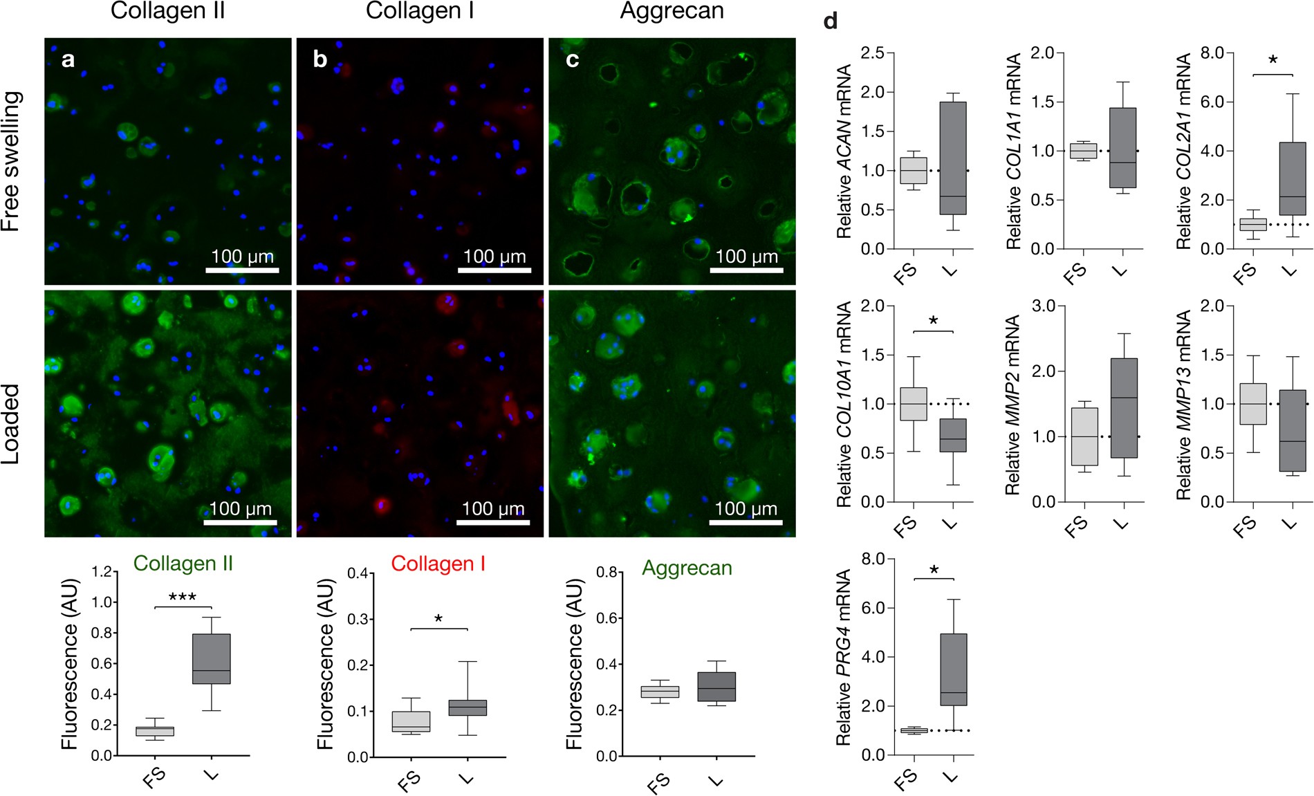
Figure 6

Extracellular matrix accumulation and chondrocyte gene expression in tissue-engineered cartilage constructs. Constructs were pre-cultured for 14 days in free swelling conditions, followed by 14 days of additional free swelling culture (FS) or intermittent biaxial mechanical stimulation at 30% compressive strain and 1 mm shear amplitude (L) (1 Hz, 1 h daily). Immunofluorescence staining and integrated fluorescence intensities for (a) collagen II, (b) collagen I, and (c) aggrecan of statically cultured (FS) and loaded constructs (L). Immunoreactive regions for collagen II and aggrecan appear green, while immunoreactive regions for collagen I appear red. Nuclei were counterstained with DAPI (blue). (d) Relative gene expression levels 2 h after the last loading cycle. Gene expression levels of loaded constructs (L) were normalized to free swelling controls (FS) cultured for the same duration (mean of FS controls indicated by broken line). Stars indicate a statistical difference between free swelling and loaded constructs (*p < 0.05, ***p < 0.001) (3 donors, 2 construct each).