Figure 5
From: Ecto-ADP-ribosyltransferase ARTC2.1 functionally modulates FcγR1 and FcγR2B on murine microglia

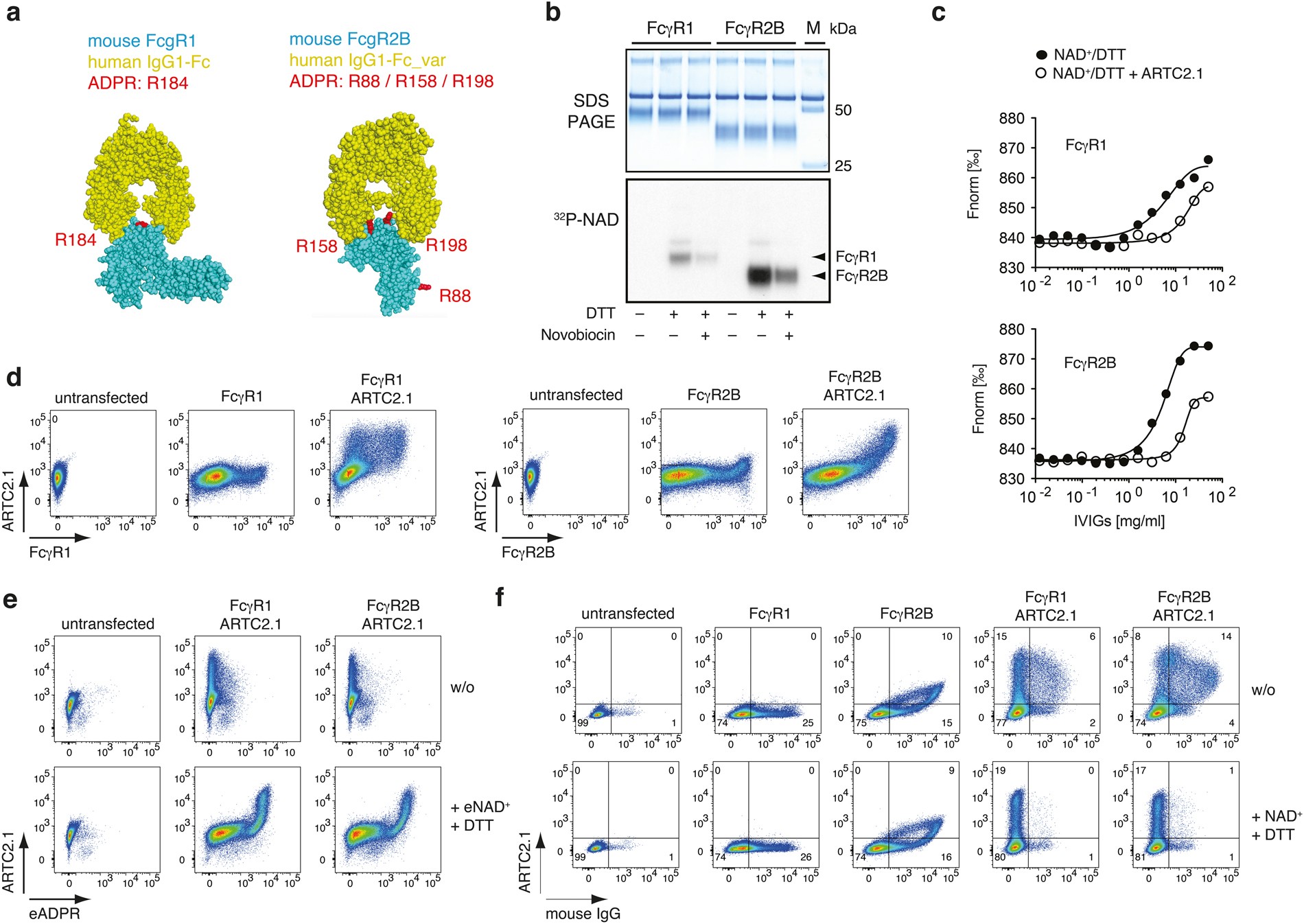
ADP-ribosylation of FcγRs affects binding of IgG to transfected HEK cells. (a) Using SWISS-MODEL, the structures of mouse FcγR1 and FcγR2B 3D structures were modeled on the corresponding structures of human FcγR1 (pdb: 4w4o) and FcγR2B (pdb: 3wjj) in complex with human IgG1-Fc. FcγRs are displayed in cyan, the Fc portion of IgG1 is shown in yellow. ARTC2.1 target arginines are labeled in red. (b) Soluble FcγR1 and FcγR2B were radiolabeled with 32P-NAD+ (1 µM) by soluble ARTC2.1 in the presence or absence of DTT (2.5 mM) and the ARTC inhibitor novobiocin. Proteins were fractioned by SDS-PAGE and subjected to autoradiography (cropped). (c) Binding of human intravenous immunoglobulins (IVIGs) to ADP-ribosylated or unmodified FcγR1 and FcγR2B was measured in a thermophoresis assay starting with an IVIG concentration of 50 mg/ml and 1:2 dilution steps. Each dot represents the mean of 4 measurements. (d) HEK cells were transfected with FcγR1 or FcγR2B alone or in combination with ARTC2.1. (e) Ecto-ART activity in FcγRs/ARTC2.1 co-transfected HEK cells was measured after incubation with or without eNAD+/DTT. (f) HEK cells transfected with FcγR1/FcγR2B or co-transfected with ARTC2.1 were pre-incubated with or without 100 µM NAD+ and 2 mM DTT. Cells were washed and incubated with BALB/c mouse serum (1:20 diluted) and cell surface binding of mouse IgG was measured using a PE-conjugated anti-mouse IgG F(ab)2. Data are representative of 2–3 independent experiments.