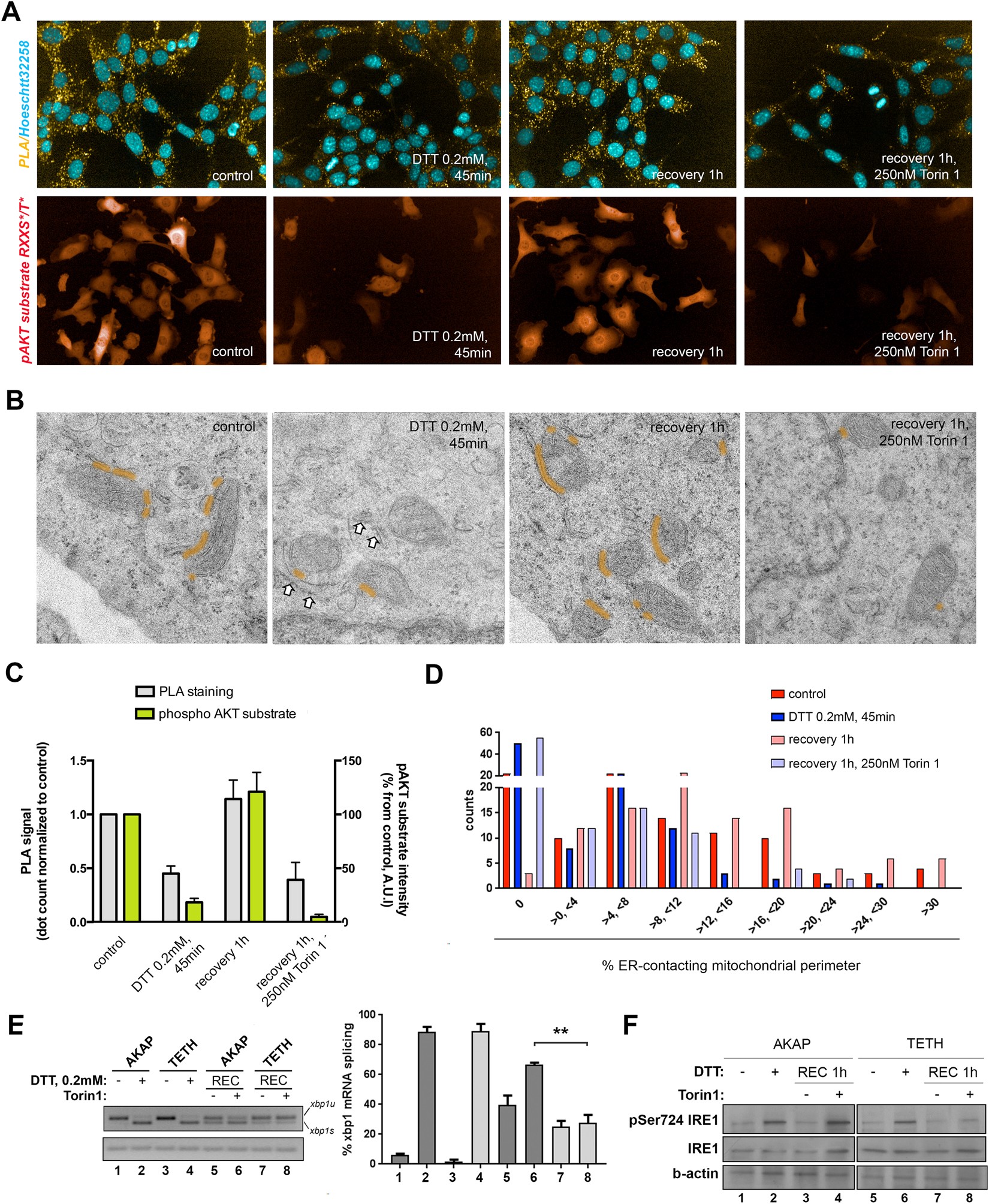
Figure 7

mTOR regulates the formation of ER-mitochondrial contacts which regulate IRE1 dephosphorylation and the attenuation of IRE1 RNAse activity. (A) MCF10A cells were either assayed for PLA-based IP3R-I-VDAC1 interaction extension (upper panel row) or phosphorylated AKT substrate (lower panel row) across a prototypical ER stress challenge and recovery assay. (i) untreated cells; (ii) cells challenged to ER stress for 45 min; (iii) cells challenged and allowed to recover in normal conditions; and (iv) cells challenged and allowed to recover in the presence of 250μM Torin1. (B) Representative electron microscopy images (12500x) of MCF10A cells as indicated. Orange hue tracks indicate regions of ER-mitochondria contact (<50 nm at widest gap). White arrowheads on the image corresponding to acute DTT exposure indicate aberrant, dilated sections of ER, which appear “detached” (>50 nm at narrowest width) from near-by mitochondria. (C) Quantitation of ~2000 cells per condition and label as shown in (A). (D) Quantitation of 100 mitochondria per condition for relative contact extension distribution from the image collections sampled in (B). (E and F) MCF10A cells either transduced with the control AKAP construct or the artificial ER-mitochondria tetherer (TETH) were treated as indicated, and either RNA (E) or protein (F) were assayed for relative XBP1 splicing levels and IRE1 phosphorylation, respectively.