Figure 5
From: IL-27, but not IL-35, inhibits neuroinflammation through modulating GM-CSF expression

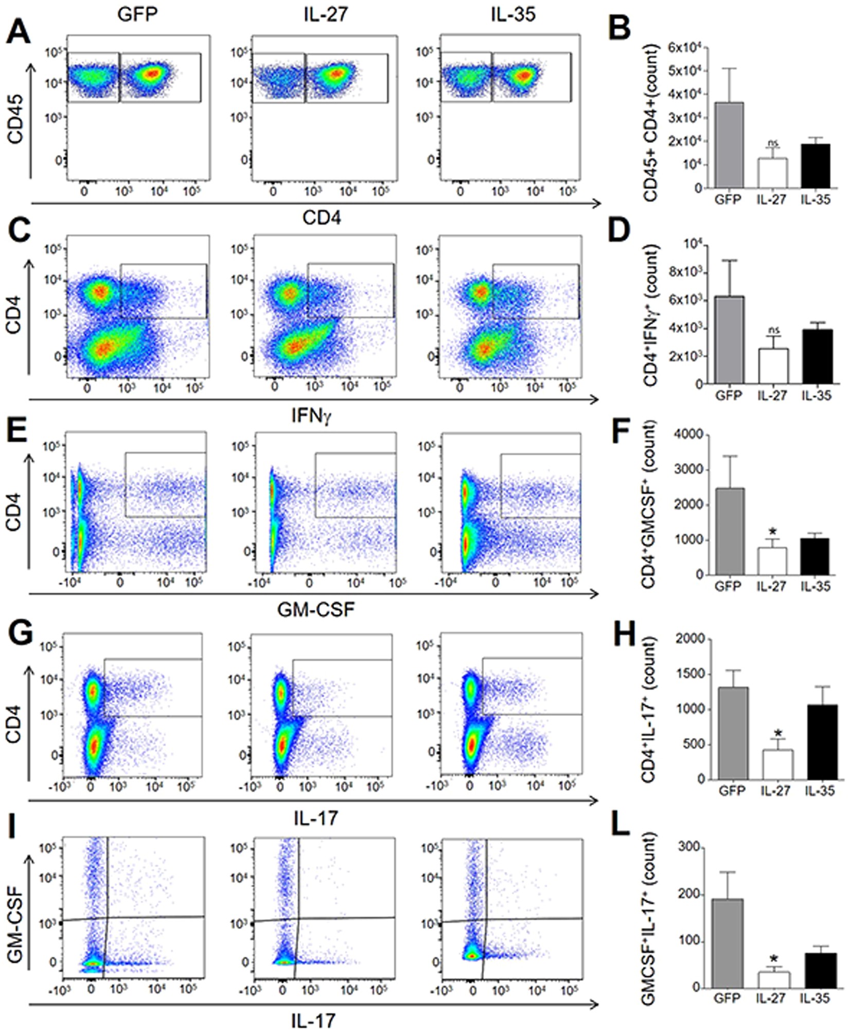
IL-27 gene therapy decreases CNS infiltrating CD4+ T cells expressing gm-csf and IL-17. FACS analysis of CNS-infiltrating CD45+CD4+ T cells isolated from gene therapy-treated EAE mice (A,F). Intracellular staining for IFNγ (B), GM-CSF (C), IL-17 (D), or GM-CSF/IL-17 (E). IL-27, but not IL-35, significantly decreased GM-CSF and IL-17 expression in CD4+ T cells (H,I). Gating strategy is shown in Supplementary Figure. 6. *p < 0.05 (1 way Anova, n = 6/group).