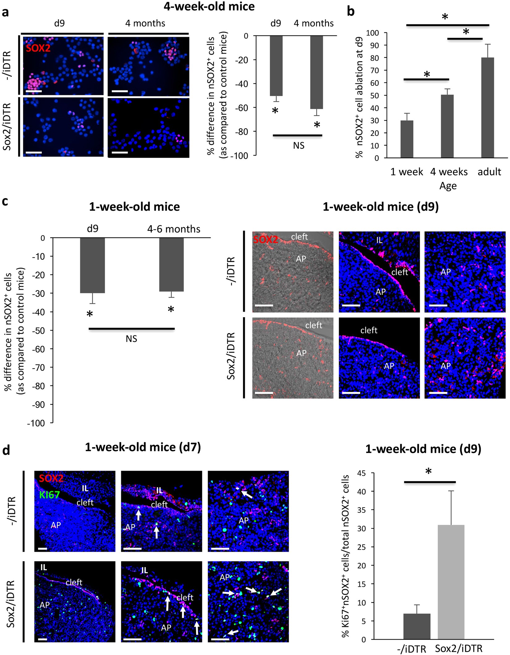
Figure 3

SOX2+ cell ablation in the pituitary of early-postnatal mice: proliferative reaction but no regeneration. (a) Left: Cytospin samples of AP cells immunostained for SOX2 (red) from 4-week-old -/iDTR control and Sox2/iDTR mice immediately after DT treatment (d9) and 4 months later. Nuclei are labelled with DAPI (blue). Representative pictures are shown. Scale bar:  50 μm. Right: Bar graph showing the percent decrease (mean ± SEM; d9: n = 4; 4 months: n = 3) in nSOX2+ cells in the AP after TAM/DT injection of 4-week-old Sox2/iDTR mice as compared to -/iDTR control mice at the different time points indicated. *p < 0.05 (versus control); NS, non-significant. (b) Percent ablation of nSOX2+ cells in the AP immediately (d9) after TAM/DT injection of Sox2/iDTR mice at different ages, as compared to -/iDTR control mice. Bars represent mean ± SEM (1-week old: n = 3; 4-week-old: n = 4; adult or 8–12 weeks old: n = 4). *p < 0.05. (c) Left: Percent decrease in nSOX2+ cells in the AP after TAM/DT injection of 1-week-old Sox2/iDTR mice as compared to -/iDTR control mice at the time points indicated. Bars represent mean ± SEM (n = 3). *p < 0.05 (versus control). NS, non-significant. Right: Pituitary vibratome sections isolated from -/iDTR and Sox2/iDTR mice injected at 1 week of age with TAM/DT and analysed for SOX2 (red) immediately after treatment (d9). Representative combined immunofluorescent/brightfield-contrast and immunfluorescent pictures are shown, the nucleus being labelled with TOPRO3 (blue). Scale bar: 50 μm. (d) Left: Pituitary vibratome sections isolated from -/iDTR and Sox2/iDTR mice injected at 1 week of age with TAM/DT and analysed for SOX2 (red) and Ki67 (green) at d7 (i.e. after the first day of DT injection, see Fig. 1a). Representative pictures are shown, the nucleus being labelled with TOPRO3 (blue). Scale bar: 50 μm. Double nSOX2+/Ki67+ cells are indicated (arrows). Right: Bar graph showing the proportion of Ki67+/nSOX2+ within the nSOX2+ cell population (mean ± SEM; n = 3) in TAM/DT-injected 1-week old Sox2/iDTR mice (light grey) as compared to -/iDTR control mice (dark grey), analysed immediately after TAM/DT injection (d9). *p < 0.05.