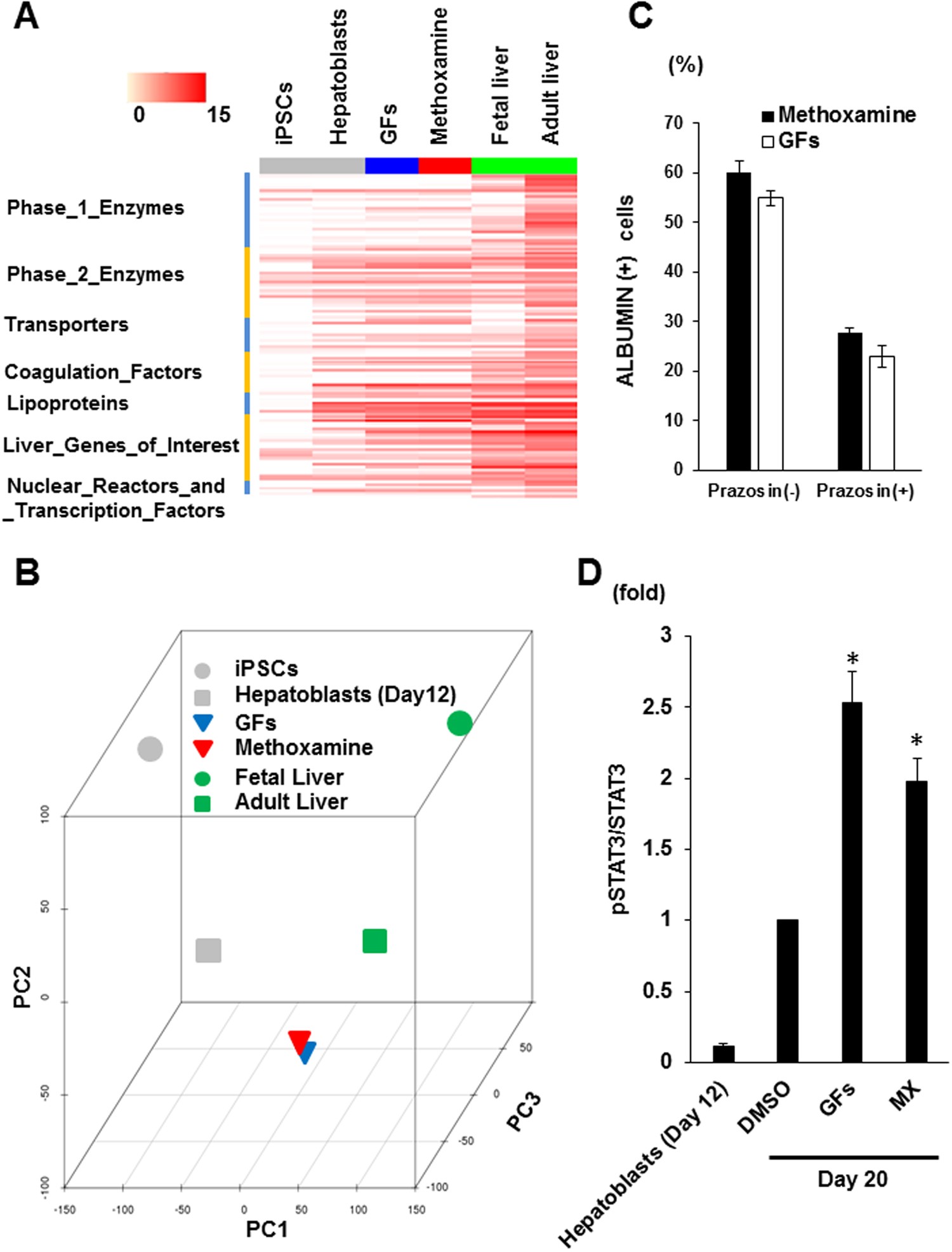
Figure 6

Signals through α1-adrenergic receptors work downstream of HGF and OsM and activate STAT3 pathways.(A,B) Heat map of gene expressions for selected liver-related transcripts (A) and principal component analysis (PCA; B) from RNA sequencing data on undifferentiated hiPSCs, hiPSC-derived hepatoblasts, hepatocyte-like cells induced with a combination of HGF and OsM (GFs) or methoxamine, and fetal and adult liver cells. See also Table S1. (C) Effects of adding prazosin on the induction rate of ALBUMIN+ cells after 8 days of Stage 3 treatment with GFs as well as methoxamine. (D) Phosphorylation levels of STAT3 were significantly higher in hiPSC-derived differentiated cells on day 20 (Stage 3, day 8) after treatment with GFs or methoxamine (MX) than those after control DMSO treatment. The relative intensity of phosphorylated STAT3 bands was normalized to those of STAT3. The data from three independent experiments (n = 3) are shown as mean ± SE in (C) and (D). *P < 0.05 (One-way analysis of variance (ANOVA) with Bonferroni’s Multiple Comparison Test) in (D).