Figure 3
From: Immune tuning scaffold for the local induction of a pro-regenerative environment

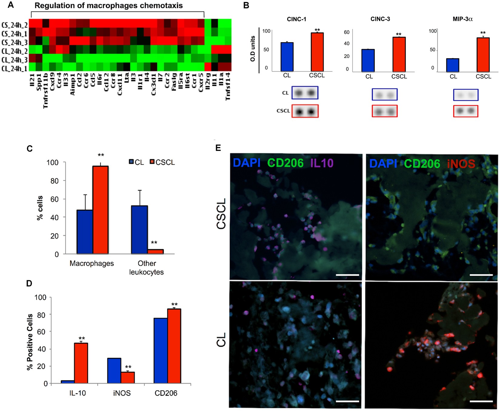
Characterization of infiltrating cells at day 1 post implant. (A) Heatmap of differentially expressed genes (DE) between CSCL and CL in in vivo explants from inflammatory cytokines and receptors PCR array. Expression levels of DE genes are displayed as color-coded: red represents over expression while green under-expression. Gene ontology analysis on over-expressed genes in CSCL shows that among the statistically significant pathways involving our data set of proteins, we found “regulation of macrophages chemotaxis” (p-value: 5.9E-18). (B) Rat cytokines/chemokines profiling of proteins adsorbed onto CL and CSCL scaffolds 1d after implant. Densitometric analysis. Results are shown as mean of three replicates ± SD. **p ≤ 0.001. CINC-1, CINC-3 and MIP-3α revealed different levels of abundance. (C) Percentage of macrophages (anti-macrophages +/anti-CD45 + cells) and other leukocytes (CD45 + cells) isolated from explants and assessed by flow cytometry. Graph represents mean values ± SD (n = 3). (D) Quantification of immunofluorescence staining for IL-10, iNOS and CD206 positive cells on consecutive sections Graph represents mean values ± SD (n = 10). (E) Representative immunofluorescence stained consecutive sections with anti-IL-10 (purple) and anti-CD206 (green) and anti-iNOS (red). The images show presence of macrophages IL-10+ (purple) within the scaffold 1-day post implant (scale bars: 50 μm).