Figure 1
From: Functional status of microvascular vasomotion is impaired in spontaneously hypertensive rat

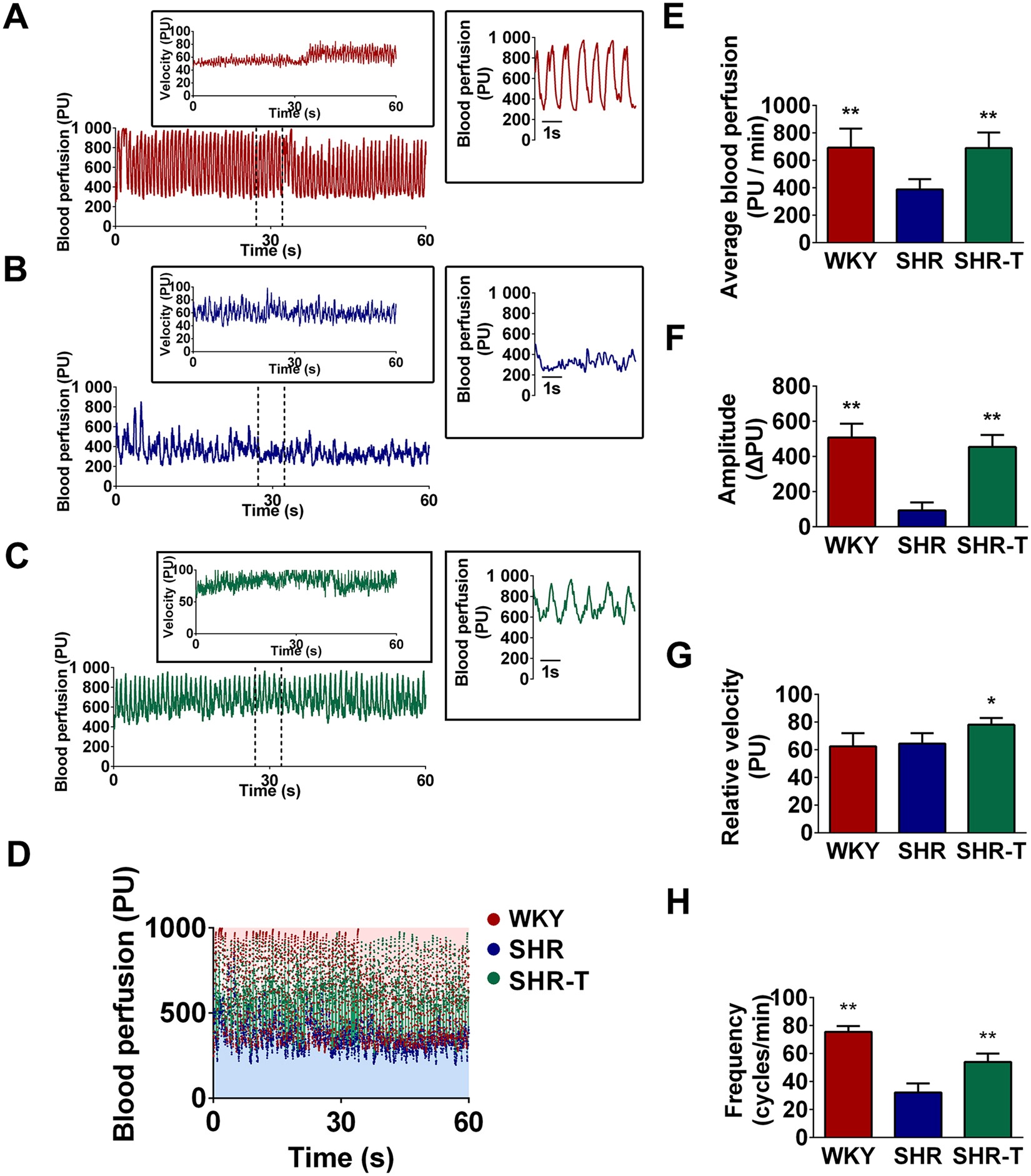
Functional status of pancreatic islet microvascular vasomotion was impaired in SHRs. (A) Functional status of pancreatic islet microvascular vasomotion in WKYs was assessed based on the dynamic microvascular blood perfusion data. (B) Functional status of pancreatic islet microvascular vasomotion in SHRs. (C) Functional status of pancreatic islet microvascular vasomotion in insulin treated SHRs (SHR-Ts). The dynamic velocity of microvascular blood flow was shown in the rectangular insert. The microvascular blood perfusion between the dashed lines (5 s) was extracted in the square insert. The red line represents microvascular blood perfusion data of WKYs; the blue line represents perfusion data of SHRs; the green line represents perfusion data of SHR-Ts; PU, perfusion unit. (D) Distribution patterns of pancreatic islet microvascular blood perfusion in WKYs, SHRs and SHR-Ts. The distribution pattern was compared using microvascular blood perfusion data derived from laser Doppler monitoring. WKYs and SHR-Ts showed a higher blood perfusion pattern, whereas SHRs displayed a relatively lower scale blood perfusion pattern. Red dots, blood perfusion of WKYs. Blue dots, blood perfusion of SHRs. Green dots, blood perfusion of SHR-Ts. PU, perfusion unit. (E–H) Quantification analysis of functional status of pancreatic islet microvascular vasomotion in WKYs, SHRs and SHR-Ts. (E) The average blood perfusion in SHRs was significantly lower than in WKYs and SHR-Ts. (F) The amplitude of the pancreatic islet microvascular vasomotion was significantly decreased in SHRs. (G) No significant difference in the relative velocity of pancreatic islet microvascular vasomotion was found between SHRs and WKYs. (H) The frequency of pancreatic islet microvascular vasomotion in SHRs was lower than in WKYs and SHR-Ts. *P < 0.05 compared with SHRs **P < 0.01 compared with SHRs.