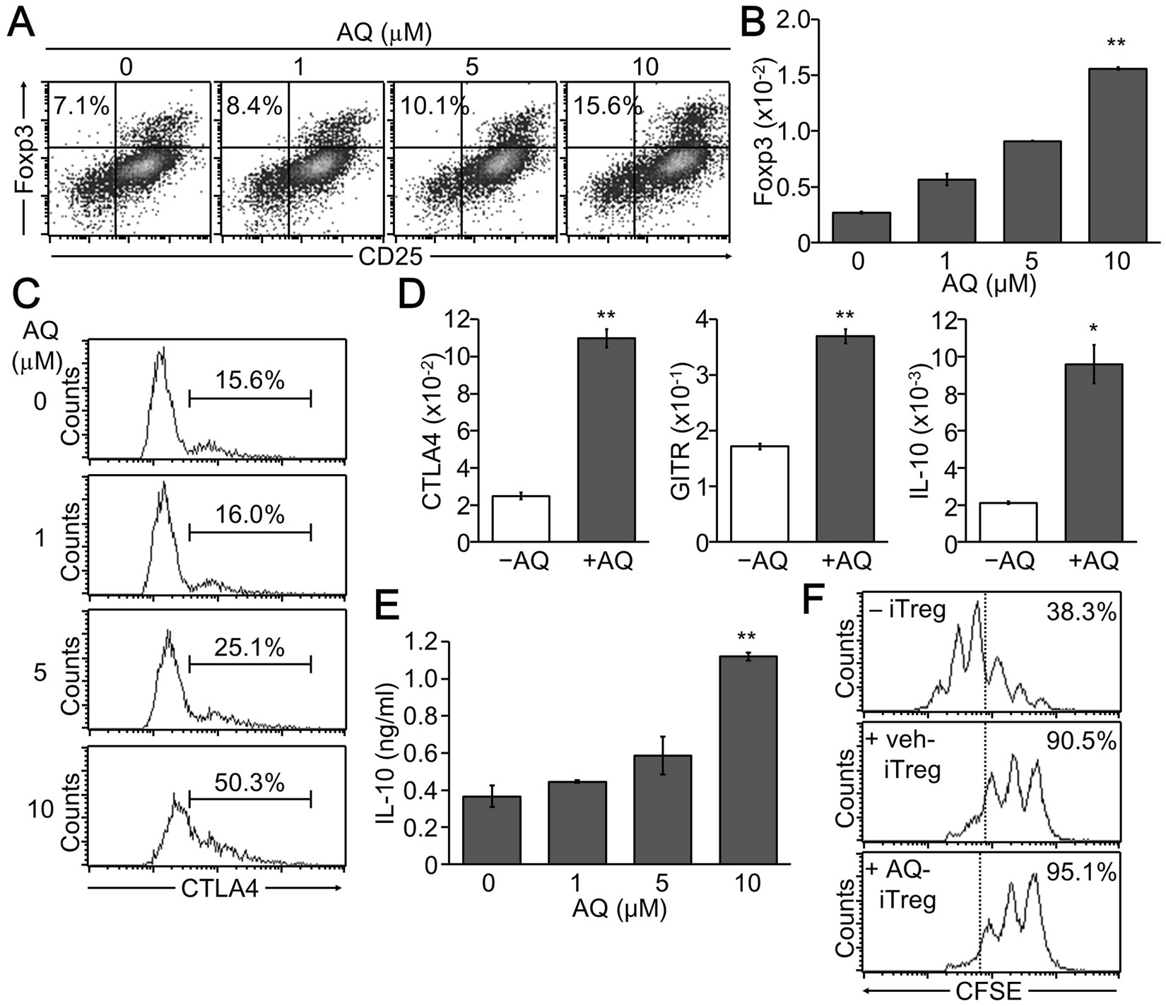
Figure 3

Promoted iTreg cell development by treatment with AQ. CD4+ T cells were induced to differentiate into iTreg cells in the presence of AQ. (A) Cells were stained with CD25 and Foxp3 antibody and subjected to flow cytometry analysis. A representative experiment of three independent experiments is shown. (B) Total RNA was isolated to determine the Foxp3 mRNA level by real time-PCR. Data are the mean of three independent experiments. **p < 0.005. (C) iTreg cells were analyzed by staining with CTLA-4. A representative experiment of three independent experiments is presented. (D) iTreg cells were harvested for preparing total RNA, and real time-PCR analysis was performed to determine transcript levels of CTLA-4, GITR, and IL-10. *p < 0.05 and **p < 0.005. (E) iTreg cells were restimulated with anti-CD3 overnight, and cell supernatants were harvested for IL-10 measurement by ELISA. **p < 0.005. Data are given as mean ± SD of three independent experiments in D and E. (F) CFSE-labelled effector T cells were stimulated with anti-CD3 and anti-CD28 in the presence of vehicle- or AQ-treated iTreg cells for 48 h and subjected to flow cytometry analysis. A representative image of three independent experiments is shown.