Figure 3
From: Medical examination powers miR-194-5p as a biomarker for postmenopausal osteoporosis

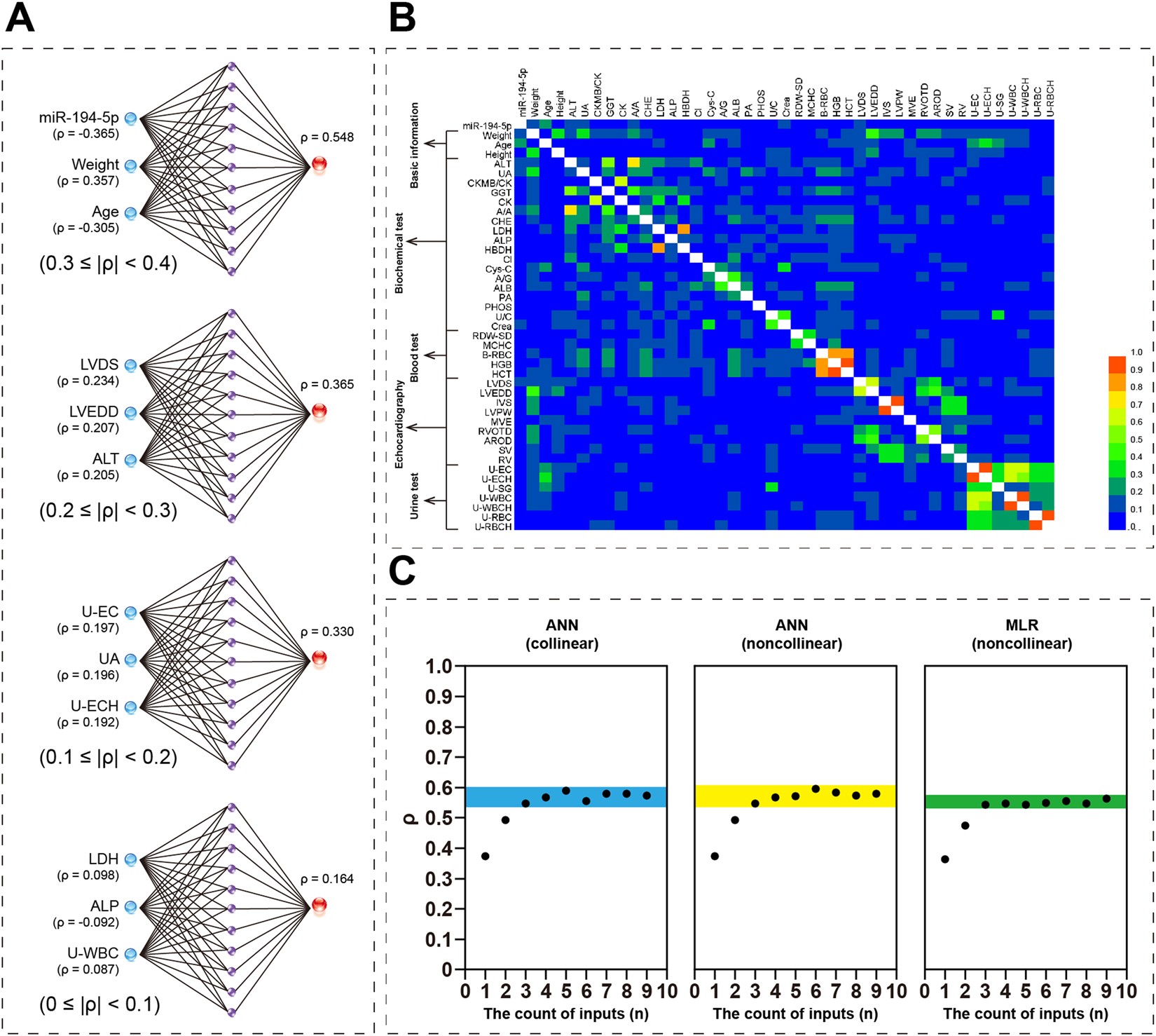
Model optimization for integration of miRNA and medical items. (A) The quality of model inputs determines the model integration effect. LVDS: left ventricular end systolic diameter; LVEDD: left ventricular end diastolic diameter; ALT: alanine aminotransferase; U-EC: urine epithelial cell count; UA: uric acid; U-ECH: urine epithelial cells (high power field); LDH: lactate dehydrogenase; ALP: alkaline phosphatase; U-WBC: urine white blood cell count. (B) Collinearity heatmap. With the exception of weight, age, and height, only the abbreviations are shown for the other medical items on the heatmap. (C) Influence of the number and the collinearity of model inputs and model type on the model integration effect. ‘Noncollinear’ means to exclude collinear inputs in the model, whereas ‘collinear’ indicates not to do so. ANN: artificial neural network; MLR: multivariate logistic regression.