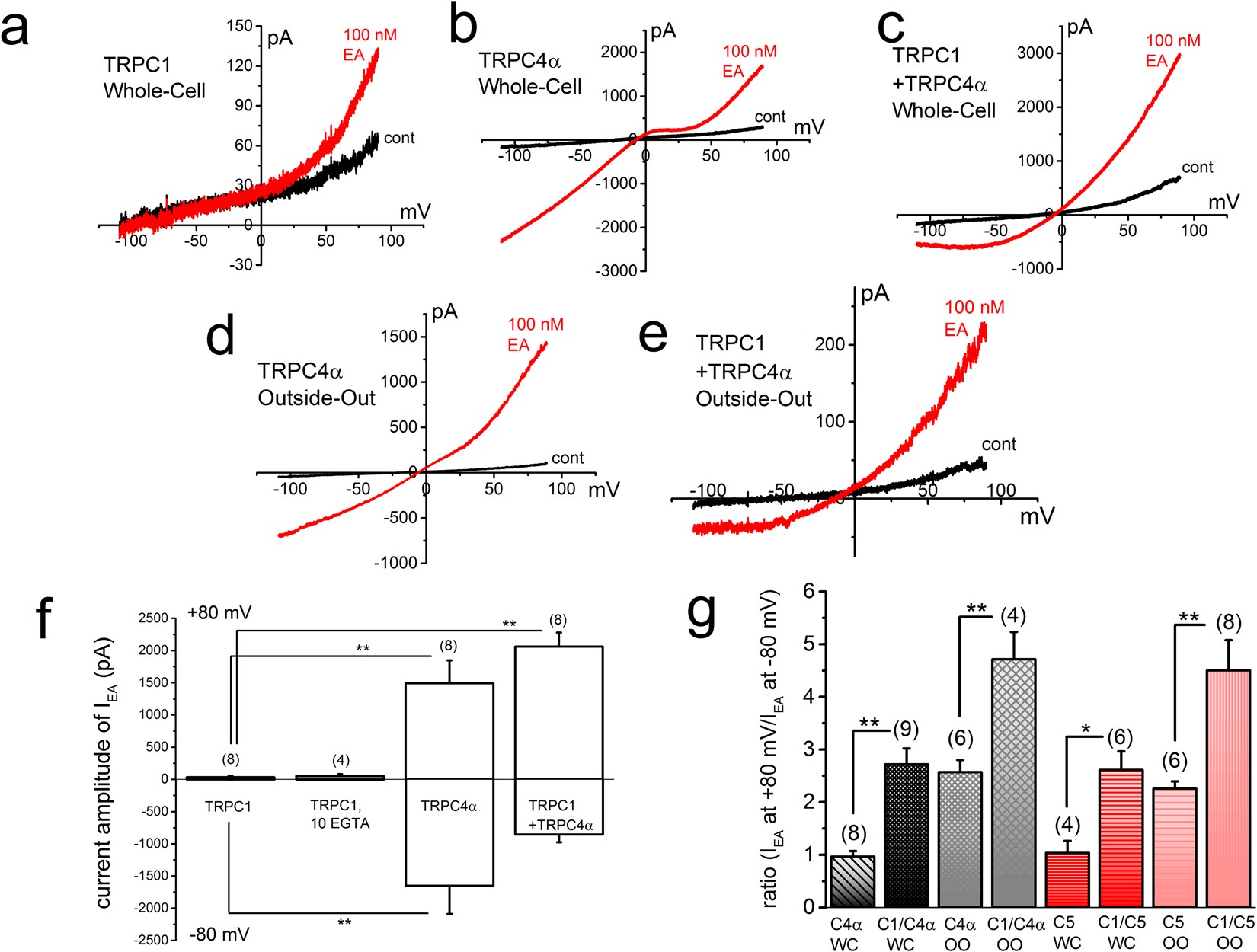
Figure 3

Biophysical properties of EA-induced Icat composed of homo- and heteromeric channel with TRPC1, TRPC4 and TRPC5. EA at 100 nM was applied to HEK cells expressing homomeric TRPC4α and TRPC5 and heteromeric TRPC4α/C1 and TRPC5/C1 under whole-cell and excised outside-out patch configurations. EA was also applied to HEK cells transfected with TRPC1. After whole-cell or outside-out patch recording was established, ramp waveform pulses from −110 to +90 mV for 400 ms were applied every 5 s. A typical I-V was exhibited in the presence and absence of EA in a HEK cell with TRPC1 (a), TRPC4α (b), and TRPC4α/C1 (c) under whole-cell conditions and in a HEK cell with TRPC4α (d) and TRPC4α/C1 (e) under outside-out patch conditions. (f) The peak amplitude of EA-induced Icat (IEA) at −80 and +80 mV was summarized in HEK cells with TRPC1, TRPC4α, and TRPC4α/C1 in whole-cell recordings. In HEK cells with TRPC1, 1 and 10 mM EGTA were dialyzed. The relative amplitude of IEA at + 80 to IEA at −80 mV was summarized as a ratio under each recording condition (g). Pooled data were averaged and expressed as mean ± SEM. The data were analyzed using Tukey’s test in (f) and student’s t-test in (g). *p < 0.05 and **p < 0.01 compared with each group in (f) and with corresponding homomeric channel in (g). The number in parenthesis indicates the number of independent cells used.