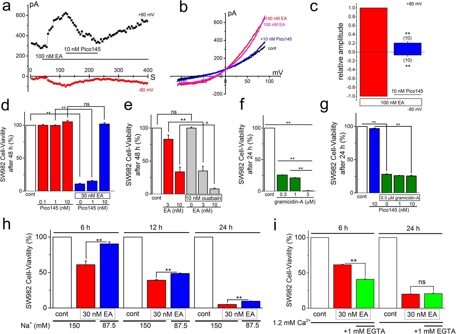
Figure 8

Effects of Pico145 on EA-induced Icat and cell-death in SW982 cells and Na+-dependent cytotoxicity. After SW982 cells were exposed to 100 nM EA, 10 nM Pico145 was applied. Ramp waveform pulses from −110 to + 90 mV for 400 ms were applied every 5 s and the change of peak Icat at −80 and +80 mV was plotted against time (a). A typical I-V was exhibited in the absence and presence of 100 nM EA before and during application, and after washout of Pico145 (b). (c) The peak IEA at −80 and +80 mV in the presence of Pico145 was normalized to that in the absence and averaged. (d) Effects of Pico145 on EA-induced cytotoxicity of SW982 cells. EA at 30 nM was applied for 48 h with or without 1 and 10 nM Pico145 and the cell-viability was assayed (five independent experiments). (e) SW982 cells were exposed to 3 and 10 nM EA for 48 h with or without 10 nM ouabain and the cell-viability was assayed (four independent experiments). (f) SW982 cells were exposed to gramicidin-A for 24 h to test concentration-dependent effects on the cell-viability (four independent experiments). (g) SW982 cells were treated with 0.3 μM gramicidin-A for 24 h with or without 1 and 10 nM Pico145 (four independent experiments). (h,i) SW982 cells were exposed to 30 nM EA for 6, 12, and 24 h ((h), six (6 and 12 h) and four independent experiments (24 h)) in the Krebs solution with 150 and 87.5 mM Na+, and to 30 nM EA for 6 and 24 h ((i), six independent experiment each) in the Krebs solution with or without 1 mM EGTA, and each cell-viability was assayed. Na+ was replaced with the equimolar NMDG. Data were expressed as mean ± SEM and analyzed using student’s t-test (c–e, g–i), and Tukey’s test (f). *p < 0.05 and **p < 0.01 compared with SW982 cells without Pico145 (c), EA (d), ouabain (e), and gramicidin-A (g), and SW982 cells with lower external Na+ (h) and Ca2+ (i). The ‘ns’ shows no significance. The number in parenthesis indicates the number of independent cells used.