Figure 5
From: E-cadherin dynamics is regulated by galectin-7 at epithelial cell surface

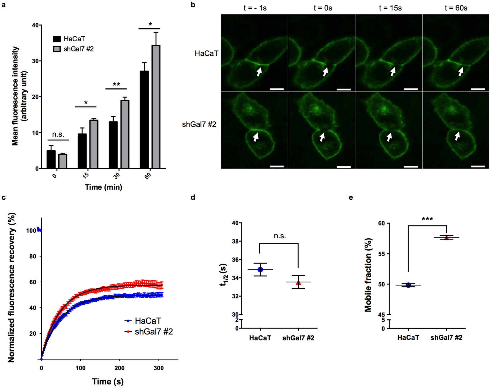
Galectin-7 stabilizes E-cadherin at the plasma membrane in mature adherens junctions. (a) Mean surface fluorescence of E-cadherin measured by FACS in non-permeabilized cells. Cells were detached from the plate using trypsin and incubated for the indicated time period at 37 °C to let E-cadherin be re-addressed to the plasma membrane. Mean values ± s.d. are represented (n = 3). (b) Representative images of E-cadherin-GFP signal acquired during FRAP experiments in HaCaT cells (upper panel) and in shGal7 #2 clone (lower panel). Arrows indicate the bleach area. Scale bar = 10 μm. (c) Normalized fitted FRAP curves (dark) and mean of experimental data (red and blue) showing E-cadherin-GFP recovery after photobleaching. Mean values ± s.e.m are represented (n ≥ 39). (d,e) Graphs showing halftime recovery (t1/2) (d) and mobile fraction (e) extracted from one phase association fitting curves. Mean values ± s.e.m are represented.