Figure 4
From: Correlation of Gli1 and HER2 expression in gastric cancer: Identification of novel target

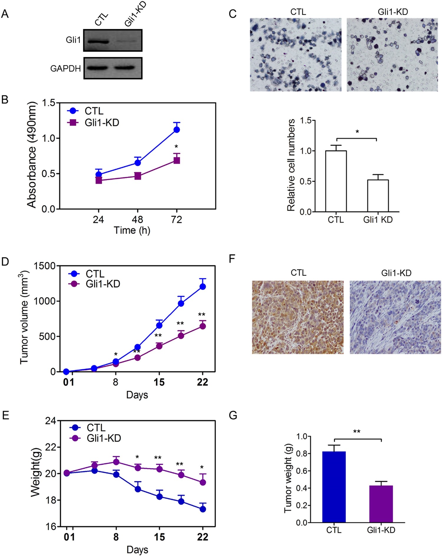
Knockdown of Gli1 suppressing gastric tumor growth in vitro and in vivo. (A) SGC7901 cells were transfected with negative control shRNA (CTL) or Gli1 shRNA (Gli1-KD). The protein was analyzed by Western blot. (B) MTT assay was used to test the proliferation ability of cells transfected with negative control shRNA (CTL) or Gli1 shRNA (Gli1-KD), presented as mean ± S.E.M. (n = 3). (C) Transwell assay was used to test the migration ability of cells transfected negative control shRNA (CTL) or Gli1 shRNA (Gli1-KD). Representative photographs were presented (X100) and the relative number of migratory cells were counted as mean ± S.E.M. (n = 5). (D-G) SGC7901 cells transfected with negative control shRNA (CTL) or Gli1 shRNA (Gli1-KD) stably were transplanted into nude mice (n = 8). (D) The volume of the tumors was measured twice a week during the indicated 3 weeks. The tumor mass of each group was presented as mean ± S.E.M. (n = 8). (E) The weight of mice was measured twice a week during the indicated 3 weeks. The weight of mice in each group was presented as mean ± S.E.M. (n = 8). (F) Tumor was tested by immunohistochemical staining of Gli1 in each group after mice killed. (G) The weight of tumor mass in each group was also presented. Data was presented as mean ± S.E.M. (n = 8). *P < 0.05, **P < 0.01, ***P < 0.001.