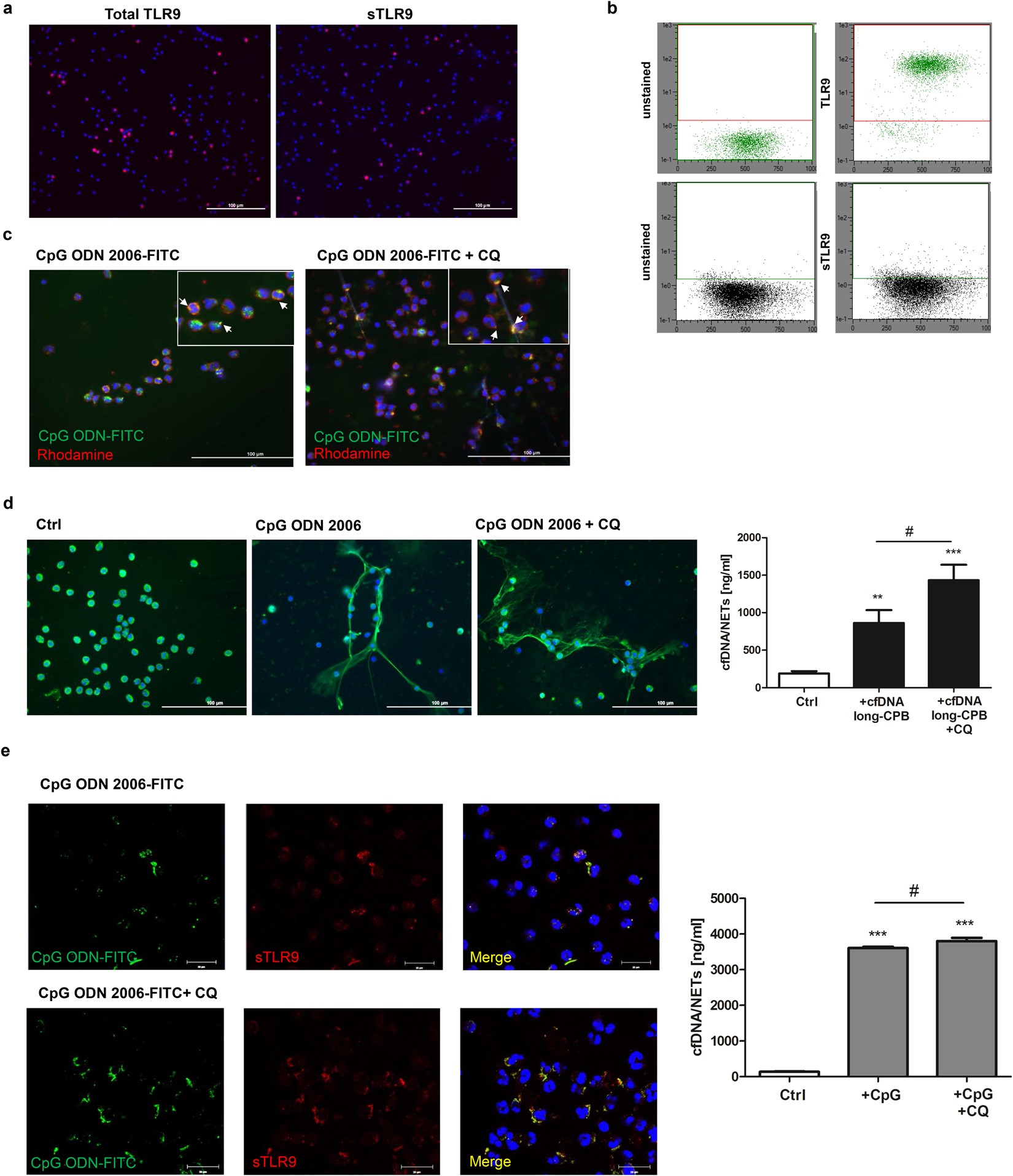
Figure 7

NETosis mediated by sTLR9 occurs independently on intracellular TLR9 signaling. (a) Neutrophils were seeded on coated coverslips and cultured for 3 hours. Then, cells were fixed in 4% PFA and permeabilized before incubation with a PE-conjugated anti-TLR9 antibody. To detect sTLR9 expression, cells were left unpermeabilized. Nuclei were counterstained with DAPI and TLR9 expression was visualized by fluorescence microscopy. Results are representative of three independent experiments. (b) Neutrophil sTLR9 expression was confirmed by flow cytometry. Briefly, neutrophils (1 × 106) pre-cultured for 3 hours, were fixed, permeabilized and incubated with a PE-conjugated anti-TLR9 antibody. To detect sTLR9, non-permeabilized cells were stained in parallel. TLR9 expression was quantified by MACSQuant Analyzer. Representative dot-blot results are shown (n = 3). (c) Neutrophils were preincubated with chloroquine (CQ; 10 µg/ml) for 30 min and then cultured in the presence of 2 µM CpG ODN 2006-FITC for further 3 hours. Plasma membrane staining was achieved by incubation with Rhodamine Wheat Germ Agglutinin. After cell fixation, nuclei were counterstained with DAPI (blue) and samples were analyzed by fluorescence microscopy. Colocalization is indicated by white arrowheads. Representative results of four independent experiments are depicted. (d) Neutrophils were seeded on coated coverslips, pre-cultured in the presence of chloroquine (10 µg/ml) and further stimulated with 200 ng pooled cfDNA isolated from four patients with CPB > 100 min for 3 hours. NETs were visualized by staining with DAPI (blue) and MPO-specific antibody (green). Representative images of three independent experiments are depicted. cfDNA/NETs levels were further quantified in culture supernatants after 3.5 hours of stimulation with plasma-dervied cfDNA (n = 7). **p < 0.01; ***p < 0.001 vs. Ctrl; #p < 0.05. (e) Neutrophils pre-cultured in the presence of chloroquine or not were stimulated with 2 µM CpG ODN 2006-FITC for 3 hours, fixed and further incubated with a PE-conjugated anti-TLR9 antibody. Colocalization of sTLR9 and CpG ODN was confirmed by confocal microscopy. Data are representative of four independent experiments. For cfDNA/NETs quantification in culture supernatants, neutrophils were incubated with 2 µM CpG ODN 2006 for 3.5 hours (n = 4). ***p < 0.001 vs. Ctrl. #p < 0.05.