Figure 2
From: BKIP-1, an auxiliary subunit critical to SLO-1 function, inhibits SLO-2 potassium channel in vivo

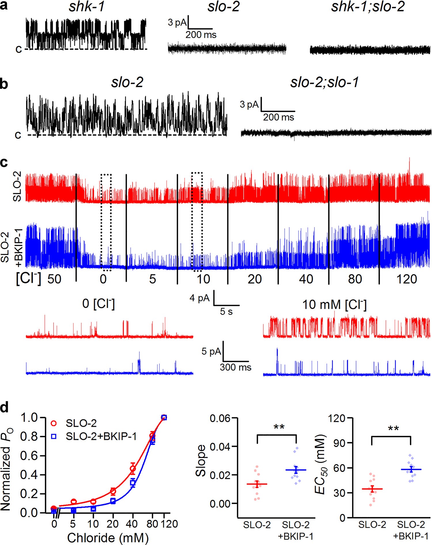
BKIP-1 reduces SLO-2 Cl− sensitivity in inside-out patches of body-wall muscle cells. (a) SLO-2 single-channel events were observed in patches from shk-1(ok1581) but not from either slo-2(nf101) or shk-1(ok1581);slo-2(nf101). The recordings were performed with pipettes of ~20 MΩ tip resistance at a holding voltage of +30 mV. (b) SLO-1 single channel events were observed in some patches (~20%) from slo-2(nf101) but not from slo-2(nf101);slo-1(md1745). The recordings were performed with pipettes of 2-3 MΩ tip resistance at a holding voltage of +30 mV. (c) Effects of Cl− concentration on SLO-2 channel activity. Shown are representative current traces (holding voltage +30 mV) from SLO-2 (n = 11) and SLO-2 + BKIP-1 (n = 11), which represent shk-1(ok1581);bkip-1(zw10) and shk-1(ok1581) strains, respectively. Ca2+ concentration in the bath solution was kept constant (100 µM). The segments marked by the dotted rectangles are shown below at an expanded time scale. (d) Cl− concentration and SLO-2 open probability (nP o ) curves fitted to the Hill’s equation, and comparison of the slope and the half maximal effective concentration (EC 50 ) between the two groups. All values are shown as mean ± SE. The double asterisk (**) indicates a statistically significant difference (p < 0.01, unpaired t-test).