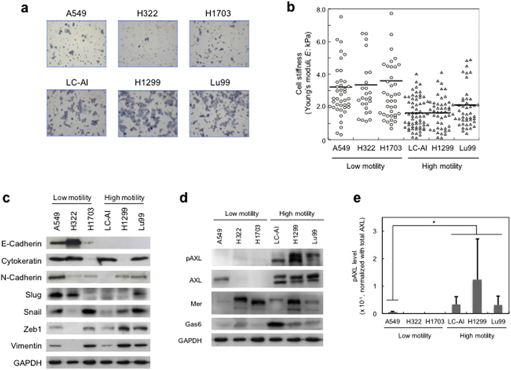
Figure 1

Involvement of AXL tyrosine kinase in cell motility and stiffness of NSCLC. (a) Cell motility of six cell lines showing migrated cells attached to the membrane in the presence of 5 µg/ml fibronectin. (b) Young’s moduli were determined in six cell lines by AFM. Each dot indicates Young’s modulus of one cell. The low motility cell lines (A549, H322 and H1703) (○) showed wide distribution of Young’s moduli, and the high motility cell lines (LC-AI, H1299 and Lu99) (△) showed narrow distribution of Young’s moduli. Bars indicate median values of Young’s moduli. (c) Western blot analysis of EMT-related protein levels in the six cell lines. Western blotting was conducted in at least three independent experiments, and similar results were obtained. (d) Western blot analysis of EMT-related receptor tyrosine kinases (AXL and Mer) and Gas6 ligand in the six cell lines. (e) Quantitation of pAXL levels in the six cell lines, normalized with total AXL (n = 3) (mean ± s.d.). *p < 0.05.