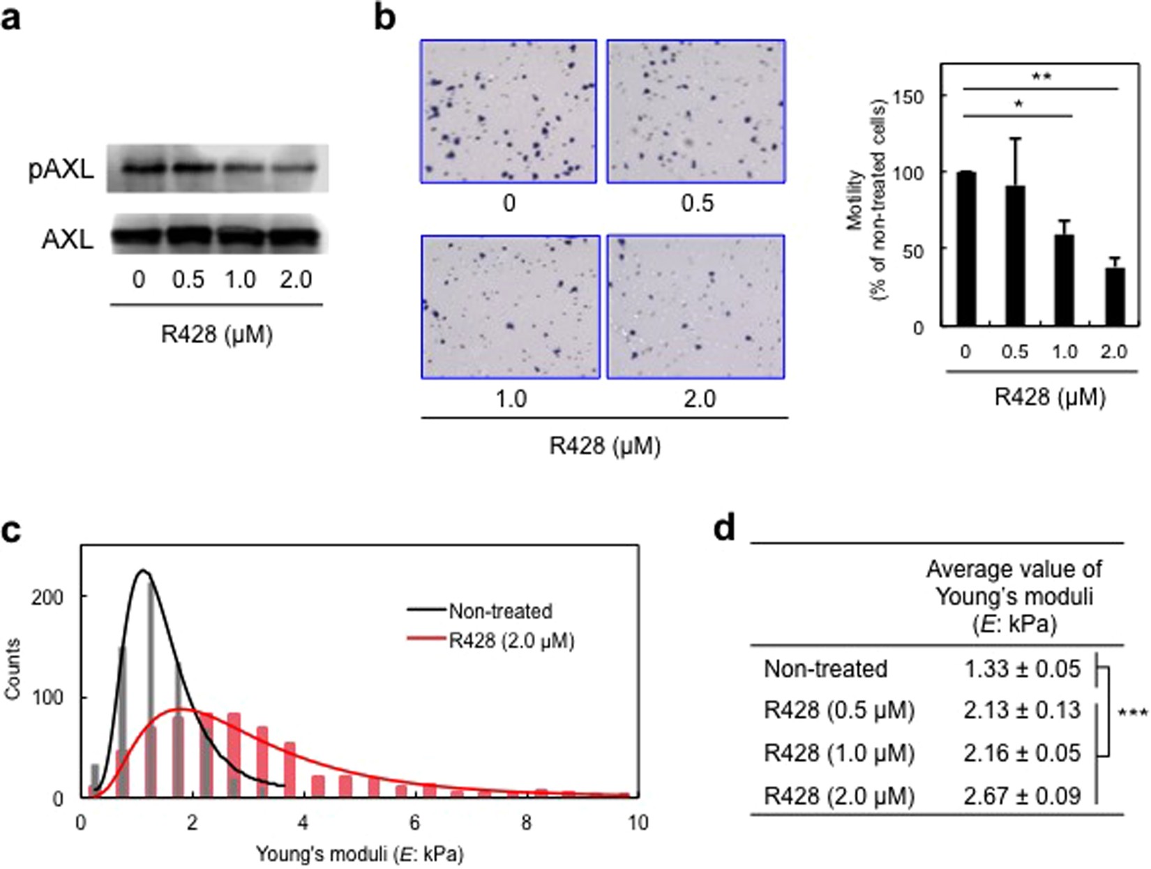
Figure 2

Inhibition of AXL activity in H1299 cells reduces pAXL level and cell motility, and increases cell stiffness. (a) Western blot analysis of pAXL level in H1299 cells treated with the indicated concentration of R428 for 1 h. Results were confirmed in three independent experiments. (b) Cell motility assays using Transwell assays in H1299 cells treated with the indicated concentration of R428 for 4 h. Left, migrated cells attached to membranes. Right side, average percentages of migrated cells in three independent experiments (mean ± s.d.). Number of migrated cells in non-treated cells was set at 100%. *p < 0.05, **p < 0.01. (c) Young’s moduli of 40 cells treated with R428 were determined using AFM. Black line indicates the log-normal fitting curve for non-treated cells, and the red line indicates the curve for R428-treated cells. (d) Table shows average values of Young’s moduli for non-treated and R428-treated cells obtained from log-normal fitting curves. ***p < 0.001.