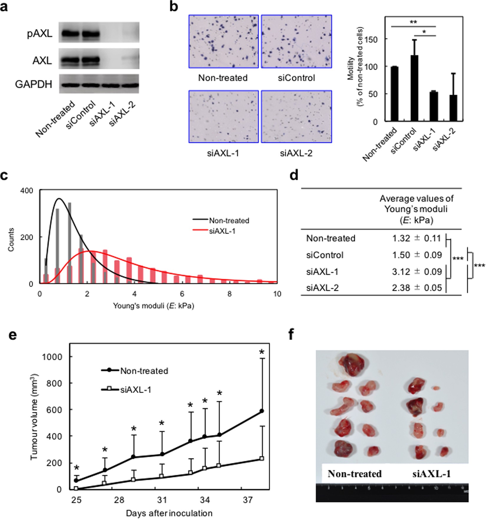
Figure 3

Knockdown of AXL inhibits motility and increases cell stiffness, resulting in inhibition of tumour formation in mouse xenograft model. (a) Western blot analysis of H1299 cells treated with medium alone, siControl, siAXL-1 or siAXL-2 for 48 h. The results were confirmed in three independent experiments. (b) Cell motility assays in cells transfected with the indicated siRNA. Left, representative images of migrated cells attached to membranes. Right, average percent of migrated cells in three independent experiments. Mean ± s.d. Number of migrated cells in non-treated cells was set as 100%. *p < 0.05, **p < 0.01. (c) Young’s moduli of 76–82 cells transfected with siAXL-1 for 48 h were determined using AFM. Black line indicates the log-normal fitting curve for non-treated cells, and the red line indicates the curve for siAXL-1-transfected cells. (d) Average values of Young’s moduli were obtained from log-normal fitting curves. ***p < 0.001. (e) Tumour volume in a mouse xenograft model of mice implanted with siAXL-1-transfected cells compared with mice with non-treated cells (n = 5 in each group). Tumours were measured every 2 or 3 days. Data represent the average tumour volume and standard deviation. *p < 0.05. (f) Image of tumours at the end of the experiment.