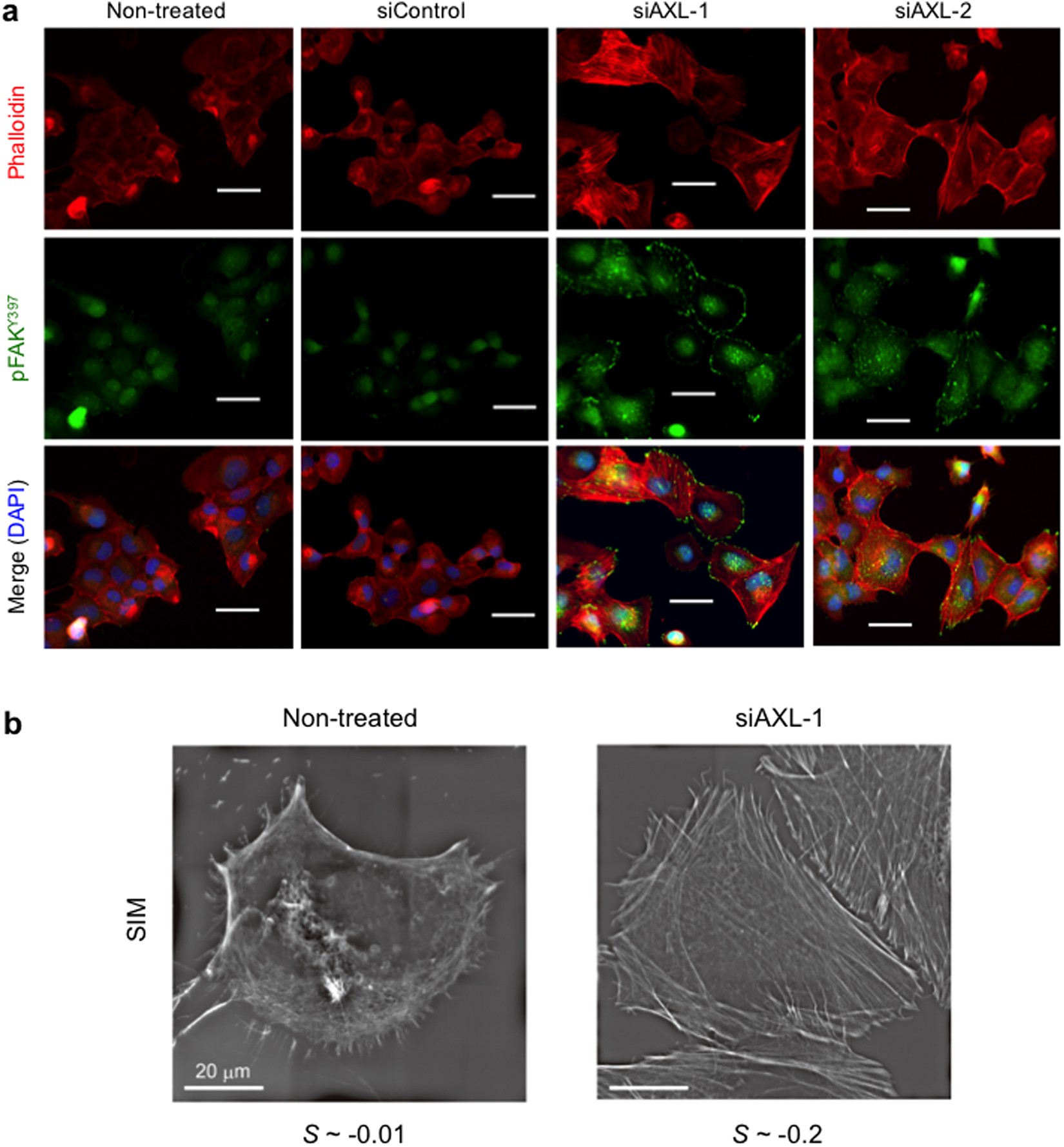
Figure 4

siAXLs increase formation of actin stress fibres. (a) Immunohistochemistry of actin stress fibres (red) and pFAK (green) in cells transfected as indicated. DAPI staining (blue) indicates nuclei. (b) Actin stress fibres in high resolution in non-treated and siAXL-1-transfected H1299 cells by structures illumination microscopy (SIM). Order parameters of actin stress fibres (S) are calculated from each SIM image as shown in Supplementary Information. Similar results were obtained in three independent experiments.