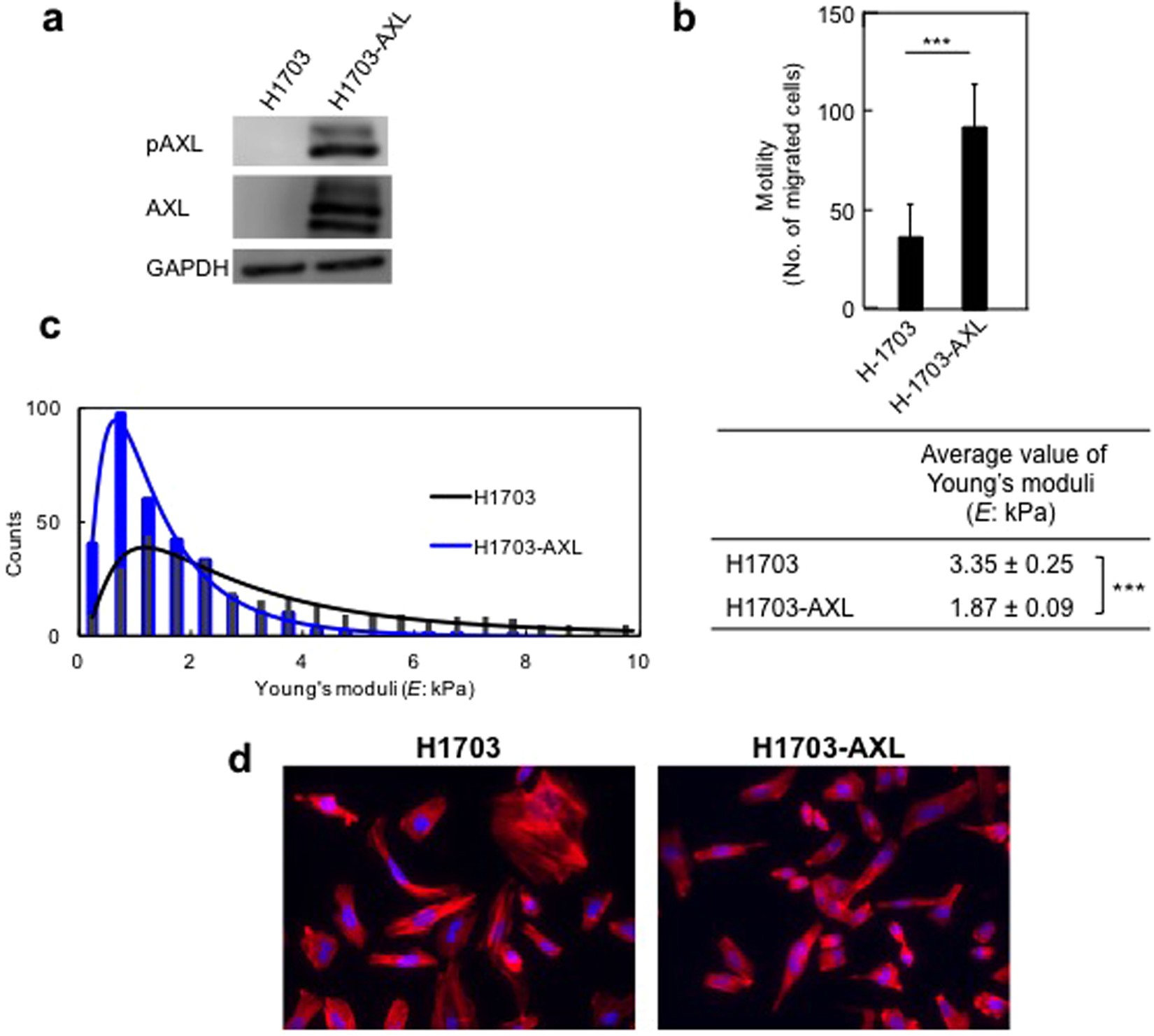
Figure 5

Exogenous expression of AXL gene increases motility, and reduces stiffness, formation of actin stress fibres and phosphorylated focal adhesion kinase in H1703 cells. (a) Western blot analysis of H1703 cells and the H1703-AXL cell line that stably expresses AXL-GFP. GADPH was used as loading control. (b) Cell motility assays of H1703 cells and the H1703-AXL cell line that stably expresses AXL-GFP. Average percentage of migrated cells in three independent experiments. Mean ± s.d. Number of migrated cells in non-treated cells was set as 100%. ***p < 0.001. (c) Left, Young’s moduli of 60 H1703 and H1703-AXL cells were determined using AFM. Black line indicates the log-normal fitting curve for H1703 cells, and blue line is the curve for H1703-AXL cells. Right, average values of Young’s moduli were obtained from log-normal fitting curves. ***p < 0.001. (d) Actin stress fibres formation (red) in H1703 and H1703-AXL cells. DAPI (blue) indicates nuclei.