Figure 2
From: High-Temperature Requirement A1 (Htra1) - A Novel Regulator of Canonical Wnt Signaling

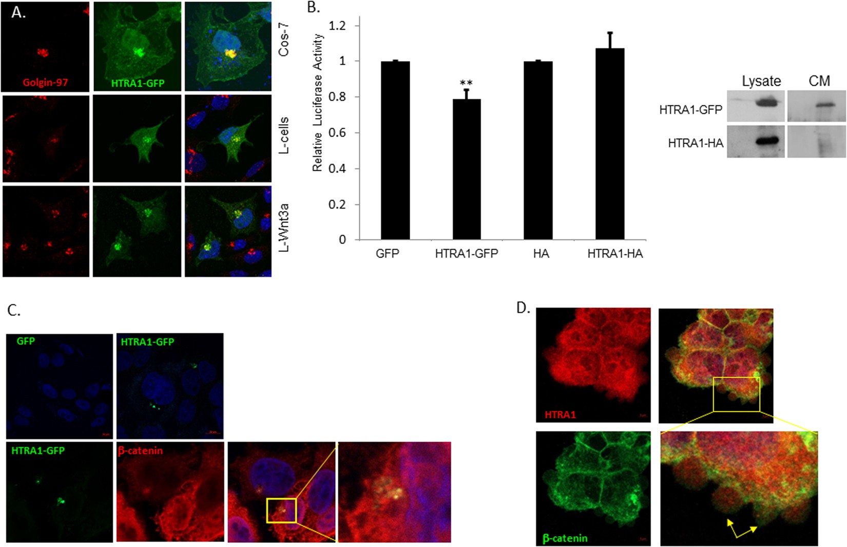
Secreted HTRA1 affects Wnt signaling. (A) COS7 cells, L cells, and L-Wnt3a cells were transfected with HTRA1-GFP (1 μg). Forty-eight hours after transfection, cells were fixed, permeabilized, and stained with an anti-golgin97 antibody. Alexa-546 fluorescent antibody was used and cell nuclei were then stained with DAPI. HTRA1 was detected through the GFP tag. Cells were visualized using confocal microscopy. (B) HEK293T cells were transfected with the indicated plasmids and their respective controls and incubated for 24 h. Cells were harvested and CM was collected for Western blot analysis (right panel). SW480 cells were transfected with the pTOPFLASH and pFOPFLASH constructs as before. Twenty-four hours post-transfection, their medium was replaced with the indicated CM. Twenty-four hours later, the cells were harvested and subjected to a luciferase reporter assay (left panel). (C) HEK293T cells were transfected with the GFP or HTRA1-GFP constructs and CM was collected after 48 h. SW480 cells were incubated with the indicated CM for 24 h and IF assay was performed as described before. In the lower panel β-catenin was detected using the mouse anti-β-catenin (BD) specific antibody. (D) HEK293T cells were immunostained as described earlier with the rabbit anti-HTRA1 (ACRIS) and the mouse anti-β-catenin (BD) specific antibodies. Cells were visualized using confocal microscopy.