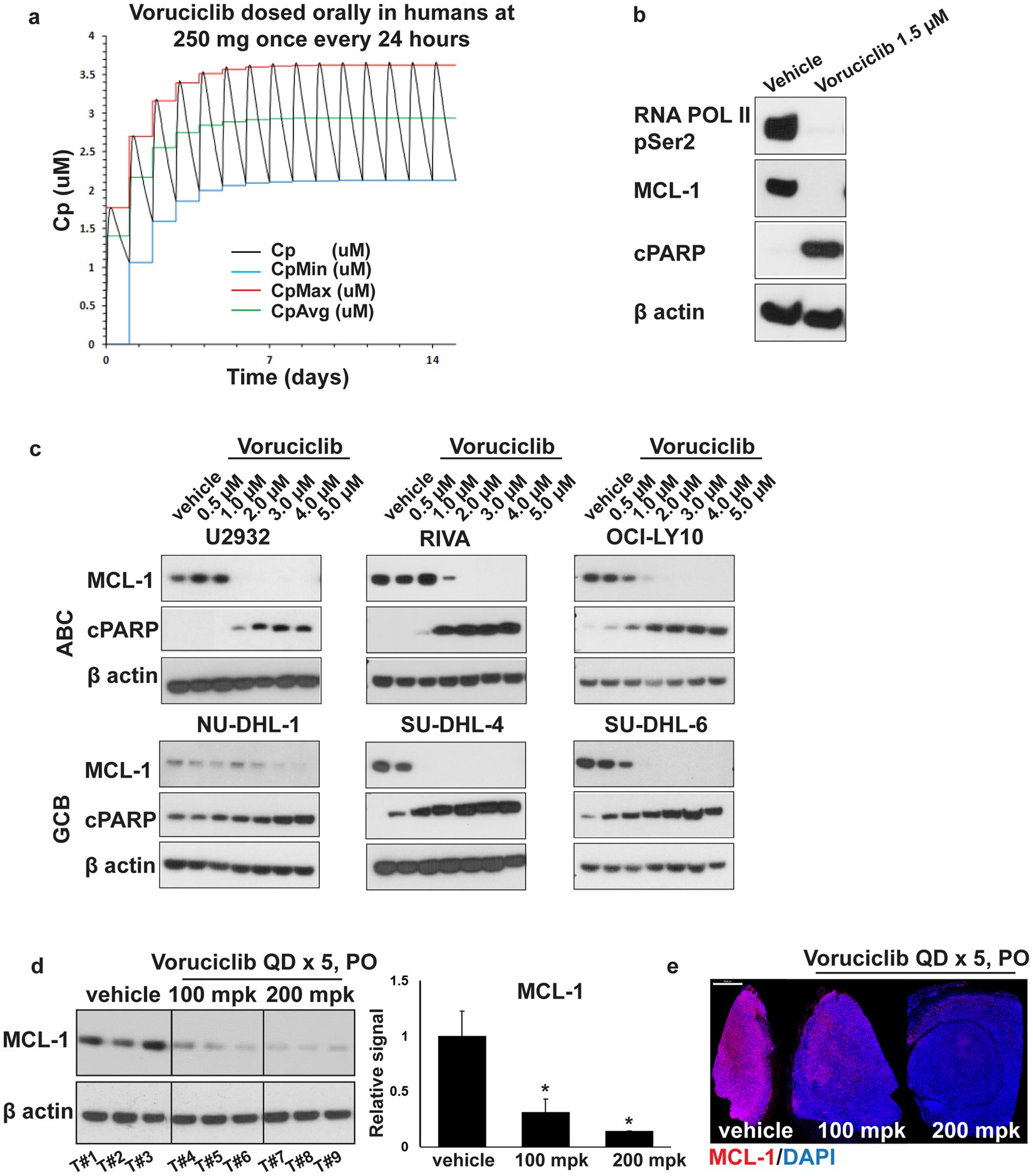
Figure 2

Voruciclib at clinically relevant concentrations leads to down regulation of MCL-1 protein (a) Predicted plasma concentrations in humans dosed daily orally with 250 mg voruciclib. Maximum, average and minimum plasma levels are shown by the red, green and blue lines respectively. The parameter set derived from the PK data after 13/15 days dosing was used for the 15-day simulation for the steady state levels attained after repeat dosing. (b) Western blot analyses for RNA POL II (pSer2), MCL-1, cPARP using protein lysates isolated from SU-DHL-4 cells. β actin was used as the loading control. (c) Western blot analyses for MCL-1 and cPARP from protein lysates isolated from U2932, RIVA, OCI-LY10 cells (ABC subtype) and NU-DHL-1, SU-DHL-4 and SU-DHL-6 cells (GCB subtype) treated with voruciclib (0.5 µM–5 µM) for 6 hours. β actin was used as the loading control. (d,e) Western blot and immunohistochemical (IHC) analyses for MCL-1, using tumor lysates and formalin-fixed paraffin-embedded sections respectively, obtained from OCI-LY10 xenograft bearing mice (n = 3 per condition) orally treated with vehicle, voruciclib 100 mpk or 200 mpk for 5 consecutive days. Tumors were resected 4 hours after the final dose and processed for both Western blot and IHC analyses. β actin was used as loading control for the Western blot where each lane represents an individual tumor (Tumor (T) #1-9). MCL-1 signals, normalized to β actin, were quantified and the average MCL-1 signal for each condition relative to vehicle is shown in the corresponding bar graph. Error bars represent standard error of the mean (SEM). Asterisks (*) denote p value < 0.05 calculated using the Student’s t-test for comparison of vehicle vs treatment. DAPI was used as counterstain for IHC. Representative images are shown. Scale bar: 1000 µm.