Figure 6

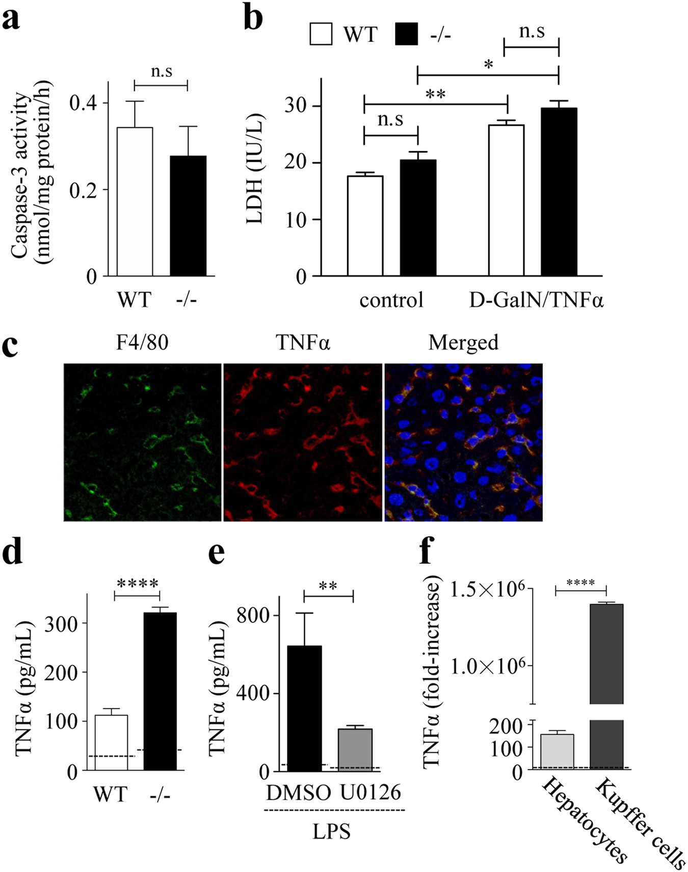
Kupffer cells play a causative role in D-GalN/LPS-induced ALI. (a,b) Hepatocytes were isolated from WT and Spred-2−/− mice (3 mice each group), and the cells were stimulated with D-galactosamine (1 mg/mL) and TNFα (10 ng/mL) for 48 h. (a) Caspase-3 activity in WT-livers and Spred2−/−-livers was measured. n.s; not significant. (b) The culture supernatants were harvested and levels of lactate dehydrogenase (LDH) were measured. n.s; not significant. *P < 0.01, **P < 0.01 vs. control. (c) Spred2−/− mice were i.p. injected with D-GalN (400 mg/kg)/LPS (20 µg/kg) and sacrificed at 2 h after challenge. Shown are representative frozen liver sections stained for F4/80 (green), TNFα (red), and DAPI (blue). A merged image is shown at the right end. (d) Kupffer cells were isolated from non-treated WT and Spred2−/−mice (3 mice, each group) and stimulated with or without LPS (100 ng/mL) for 6 h at 37 °C. TNFα level in the culture supernatants was measured by ELISA. Dotted line indicates medium control. ****P < 0.0001 vs. WT mice. (e) Spred2−/−-Kupffer cells were pre-treated with U0126 (10 μM) or DMSO 1 h prior to LPS (100 ng/mL) stimulation. At 6 h after LPS stimulation, culture supernatants were harvested and the levels of TNFα were measured by ELISA (4 samples, each group). Dotted line indicates medium control. **P < 0.01 vs control. (f) Hepatocytes and Kupffer cells were isolated from Spred2−/− mice and the cells were stimulated with LPS (100 ng/mL) for 6 h at 37 °C. mRNA expressions of TNFα were analysed by RT-qPCR. Expression levels of each mRNA were normalized to that of GAPDH. Dotted line indicates expression level from non-stimulated hepatocytes. ****P < 0.0001 vs. hepatocytes.