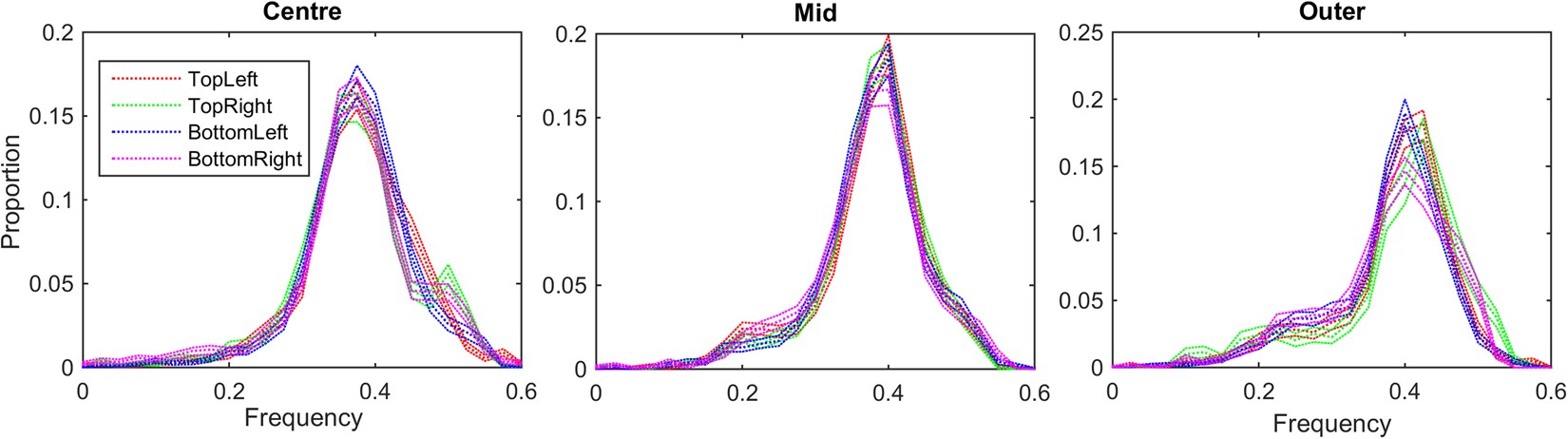
Figure 9
From: The effect of image position on the Independent Components of natural binocular images

Distributions of component frequency across quadrant for the three eccentric regions. Distributions are all highly similar across quadrant for each eccentricity.