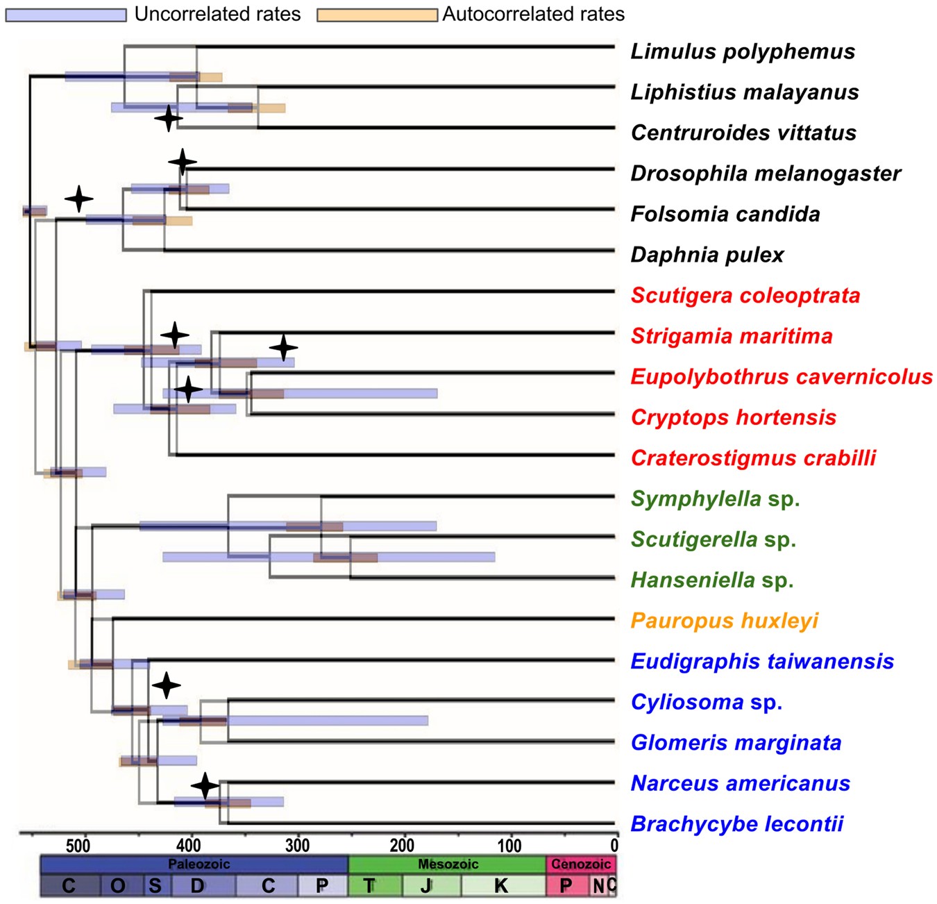
Figure 3

Chronogram of myriapod evolution based on matrix 1 (PhyloBayes analysis) with 95% highest posterior density (HPD) bars for the dating under the uncorrelated (blue) or autocorrelated (pink) model. Nodes that were calibrated with fossils are indicated with a diamond placed at the age of the fossil.