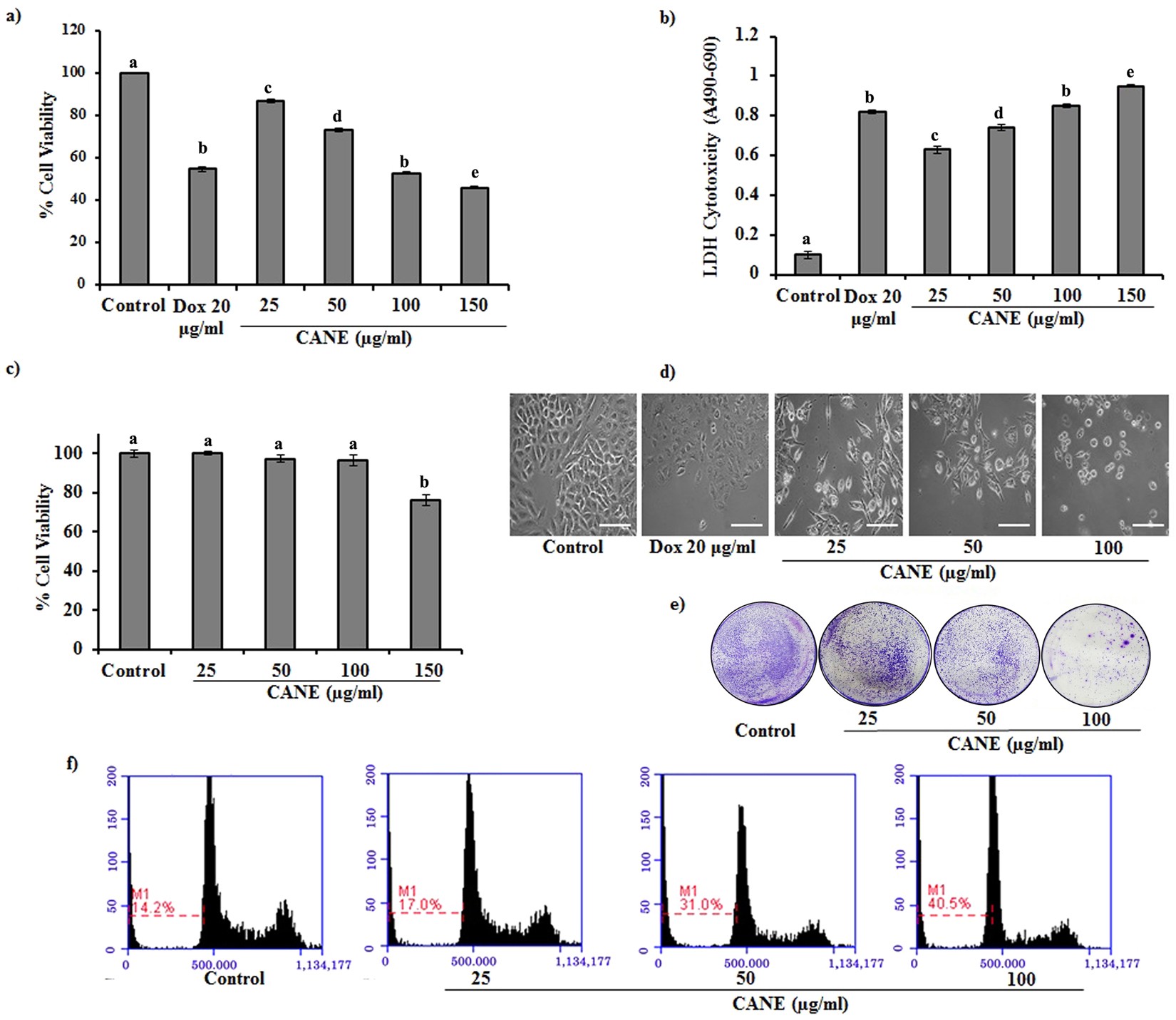
Figure 2

Cytotoxic potential of CANE against A549 cells. (a,b) MTT and LDH assay, respectively, of CANE (25–150 μg/ml)-treated A549 cells after 24 h of incubation. Docetaxel (20 μg/ml) was used as a positive control while the surfactant-polysorbate 80 mix devoid of carvacrol was also used as a control. (c) MTT assay of CANE (25–150 μg/ml)-treated normal bronchial epithelium cells (BEAS-2B). (d) Morphological changes in A549 cells after treatment with CANE (25–100 μg/ml). Images were captured at 20X magnification [scale bar = 0.1 mm]. (e) Clonogenic assay: A549 cells were cultured in the presence and absence of CANE over 7 days, followed by crystal violet staining. (f) Apoptosis was analyzed as the sub-G1 fraction by FACS. Each value in the bar graph represents the mean ± SD of three independent experiments. Values with different superscripts differ significantly from each other (p < 0.05).