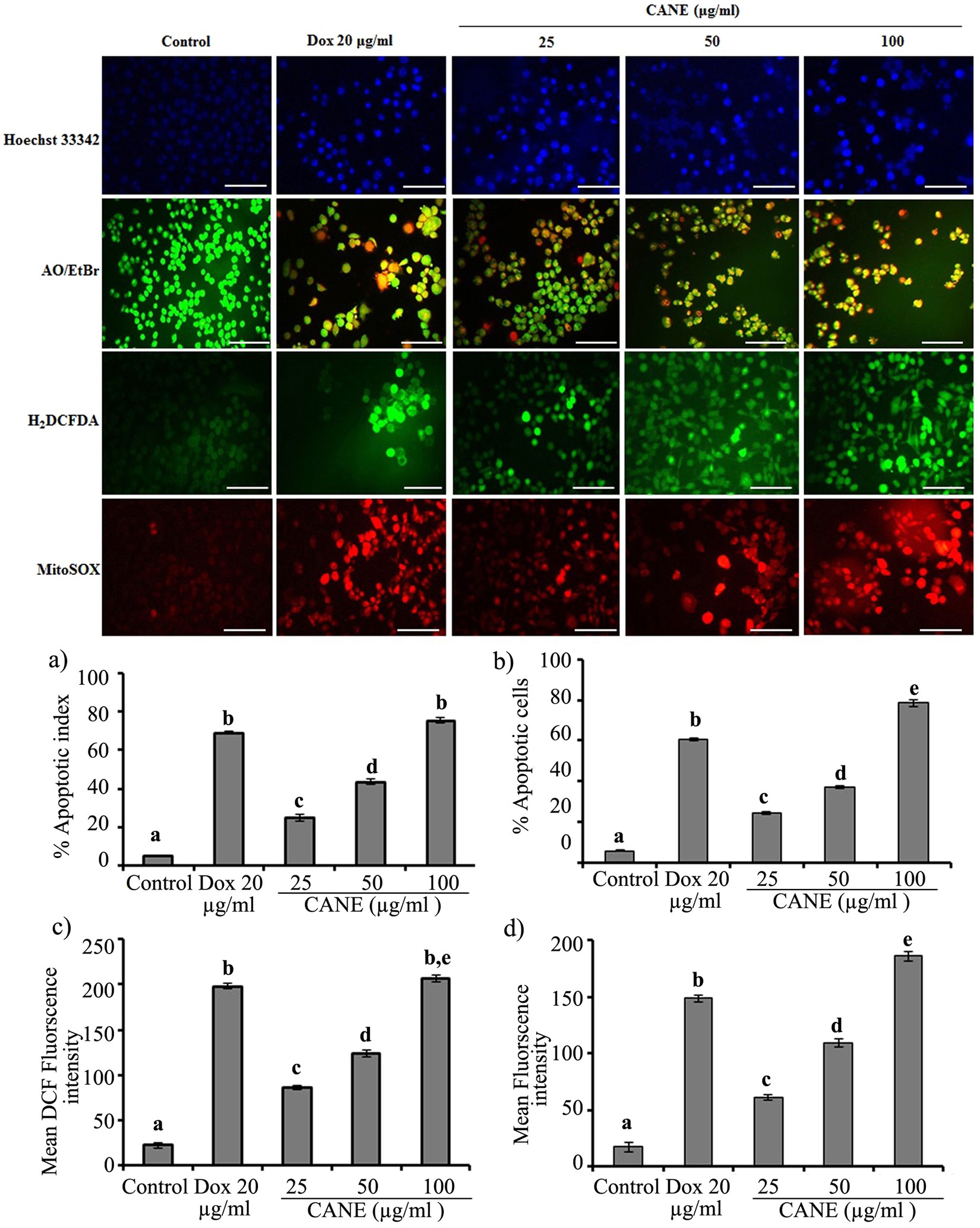
Figure 3

CANE (25–100 μg/ml) induces apoptotic morphology and ROS production in A549 cells after 24 h of incubation. Apoptotic morphology was evaluated by Hoechest and AO/EtBr dual staining. Cytosolic ROS determined by H2DCFDA while the Mitochondrial superoxide determined by MitoSOX. Docetaxel (20 μg/ml) was used as a positive control while the surfactant-polysorbate 80 mix devoid of carvacrol was also used as a control. Images were taken at 20X magnification [scale bar = 0.1 mm]. (a) Apoptotic index was calculated as the percentage of apoptotic nuclei compared to the total number of cells and is presented as the mean ± SD (n = 10). (b) Apoptotic cells determined by AO/EtBr dual staining. (c,d) Fluorescence intensity of H2DCFDA (green color) and MitoSOX (red color) was determined by Image J software. Each value in the graph represents the mean ± SD of three independent experiments. Values with different superscripts differ significantly from each other (p < 0.05).