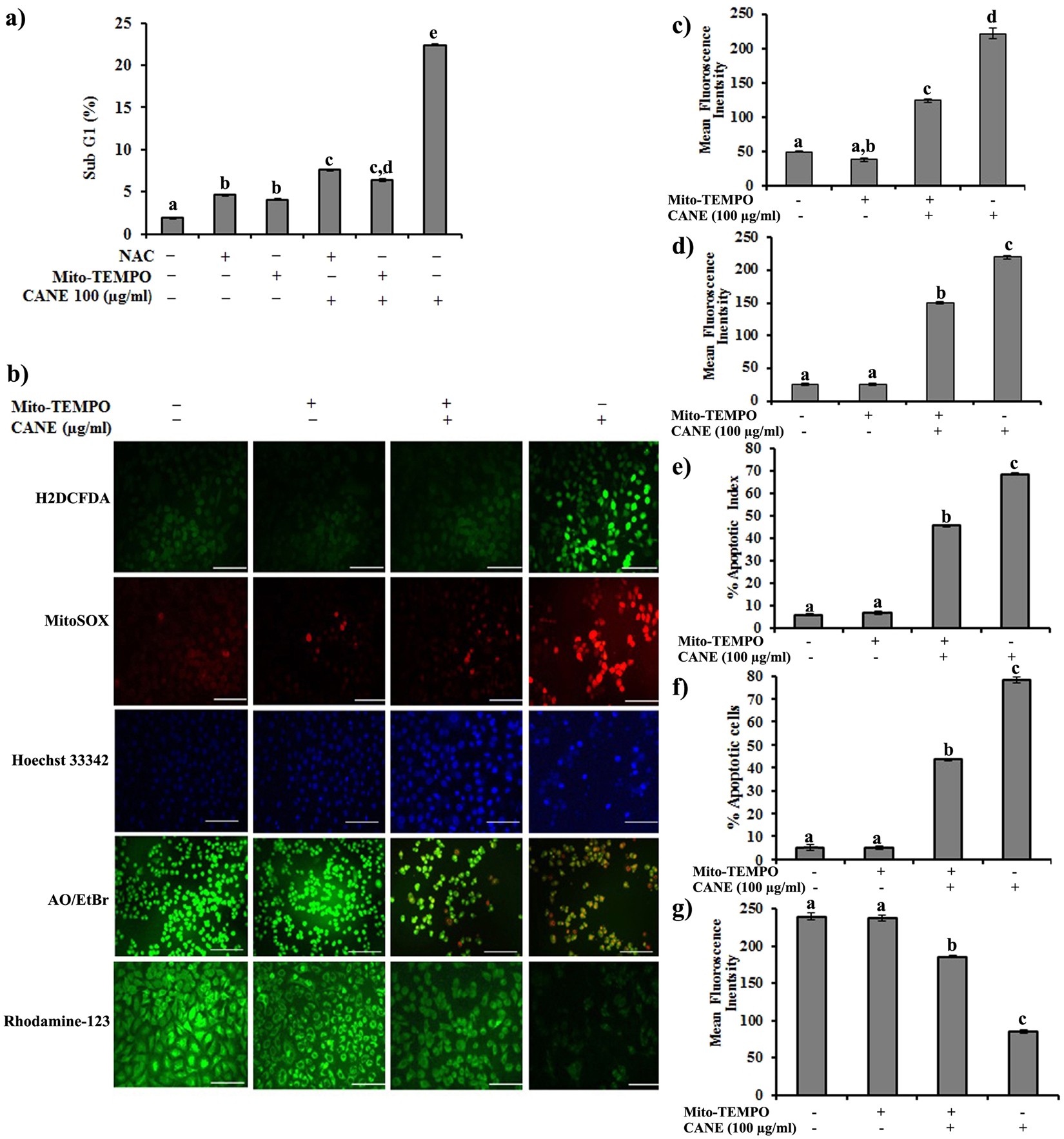
Figure 5

Inhibition of ROS production leads to A549 cell protection from apoptosis induced by CANE. (a) A549 cells were treated with the NAC, Mito-TEMPO, NAC + CANE (100 μg/ml), Mito-TEMPO + CANE (100 μg/ml) for 24 h. Apoptosis was analyzed as the sub-G1 (%) fraction by FACS analysis. (b) Fluorescent images representing apoptotic morphology, oxidative stress and mitochondrial membrane potential (Δψm). Fluorescent images were captured at 20X magnification [scale bar = 0.1 mm]. (c,d) Fluorescence intensity of H2DCFDA (green color) and MitoSOX (red color). (e) Apoptotic index based on Hoechst 33342 staining was calculated as the percentage of apoptotic nuclei compared to the total number of cells and is presented as the mean ± SD (n = 10). (f) Apoptotic cells based on AO/EtBr dual staining. (g) Fluorescent intensity of the cells representing mitochondrial membrane potential (Rhodamine 123). Image J software was used to determine the mean fluorescence intensity. Each value in the graphs represents as the mean ± SD of three independent experiments. Values with different superscripts differ significantly from each other (p < 0.05).