Figure 1
From: Recognition by host nuclear transport proteins drives disorder-to-order transition in Hendra virus V

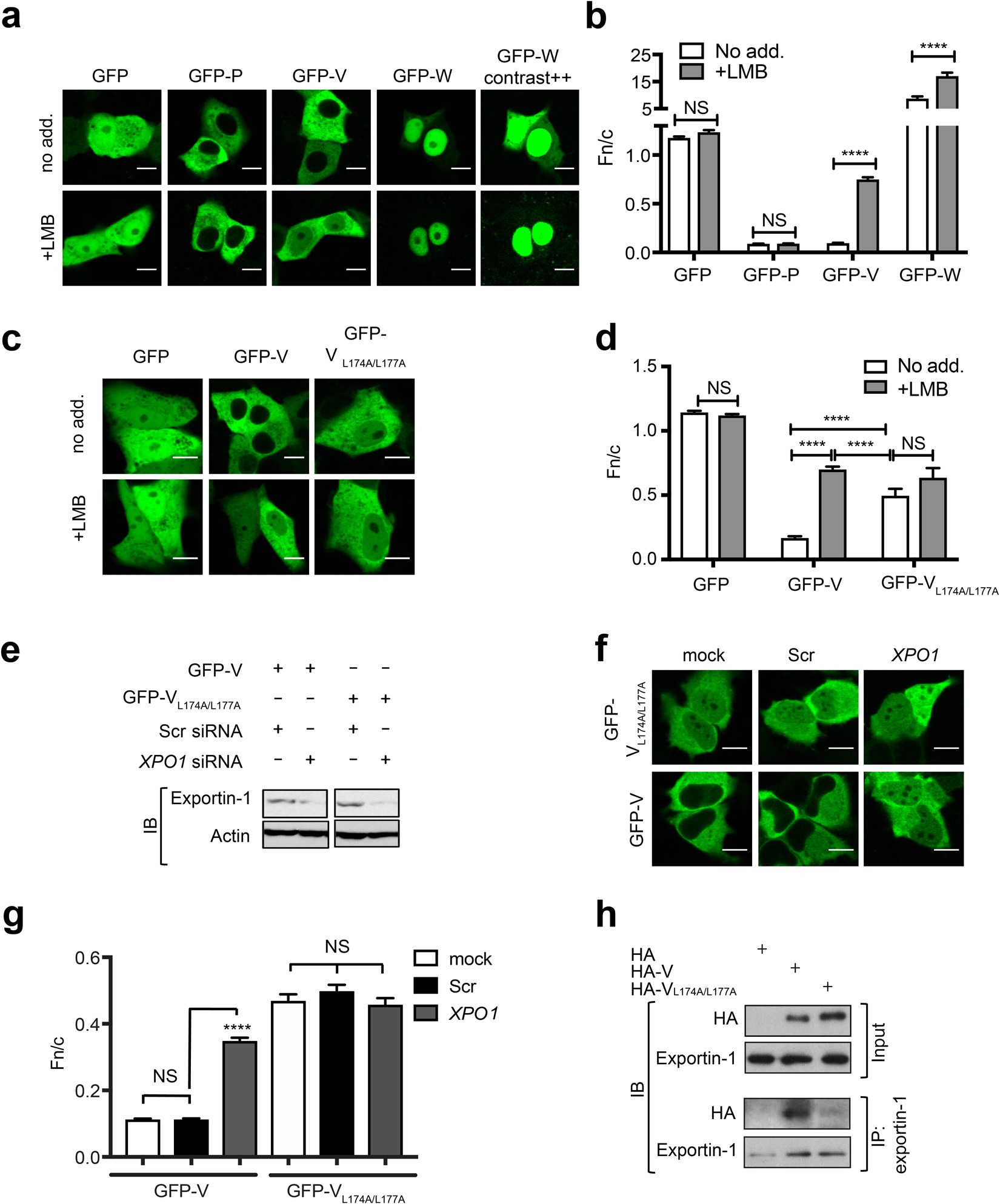
HeV V undergoes NES-dependent, exportin-1 mediated nuclear export. (a) Vero cells were transfected to express the indicated GFP-fused HeV proteins (18 h) before treatment with (+) or without (no add.) LMB (3.5 h), then imaged by live-cell CLSM. ‘GFP-W contrast ++’ represents the same cells as for GFP-W, but with enhanced brightness and contrast to allow visualization of cytoplasmic fluorescence. (b) Images such as those in (a) were analyzed to determine the nuclear/cytoplasmic fluorescence ratio, Fn/c; results represent the mean ± SEM (n ≥ 30 cells) from a single assay representative of three independent assays. ****p < 0.0001; NS, not significant. (c) Vero cells were transfected to express the indicated GFP-fused HeV proteins (18 h) before treatment with or without LMB (3.5 h) and live-cell imaging. (d) Images such as those in (c) were used to determine the Fn/c as per (b). (e–g) HeLa cells were transfected with scrambled siRNA (Scr) or XPO1-targeting siRNA, or mock-transfected (48 h), followed by transfection to express GFP-HeV V or GFP-HeV VL174A/L177A (24 h). (e) Exportin-1 and actin expression levels from each sample were determined by western analysis. (f) Representative images from live-cell CLSM. (g) Images such as those shown in (f) were used to calculate the Fn/c as per (b); results represent the mean ± SEM (n ≥ 100 cells) from a single assay representative of two independent assays. ****p < 0.0001; NS, not significant. (h) HEK293T cells expressing the indicated proteins were subjected to immunoprecipitation using protein G-coupled Dynabeads® with magnetic resin conjugated with anti-exportin-1 antibody, before western blot analysis of cell lysate (input) and immunoprecipitate (IP) using antibodies against HA and exportin-1. Unprocessed original scans of blots can be found in Supplementary Figs 3 and 4. Scale bars represent 10 μM.