Figure 2
From: Recognition by host nuclear transport proteins drives disorder-to-order transition in Hendra virus V

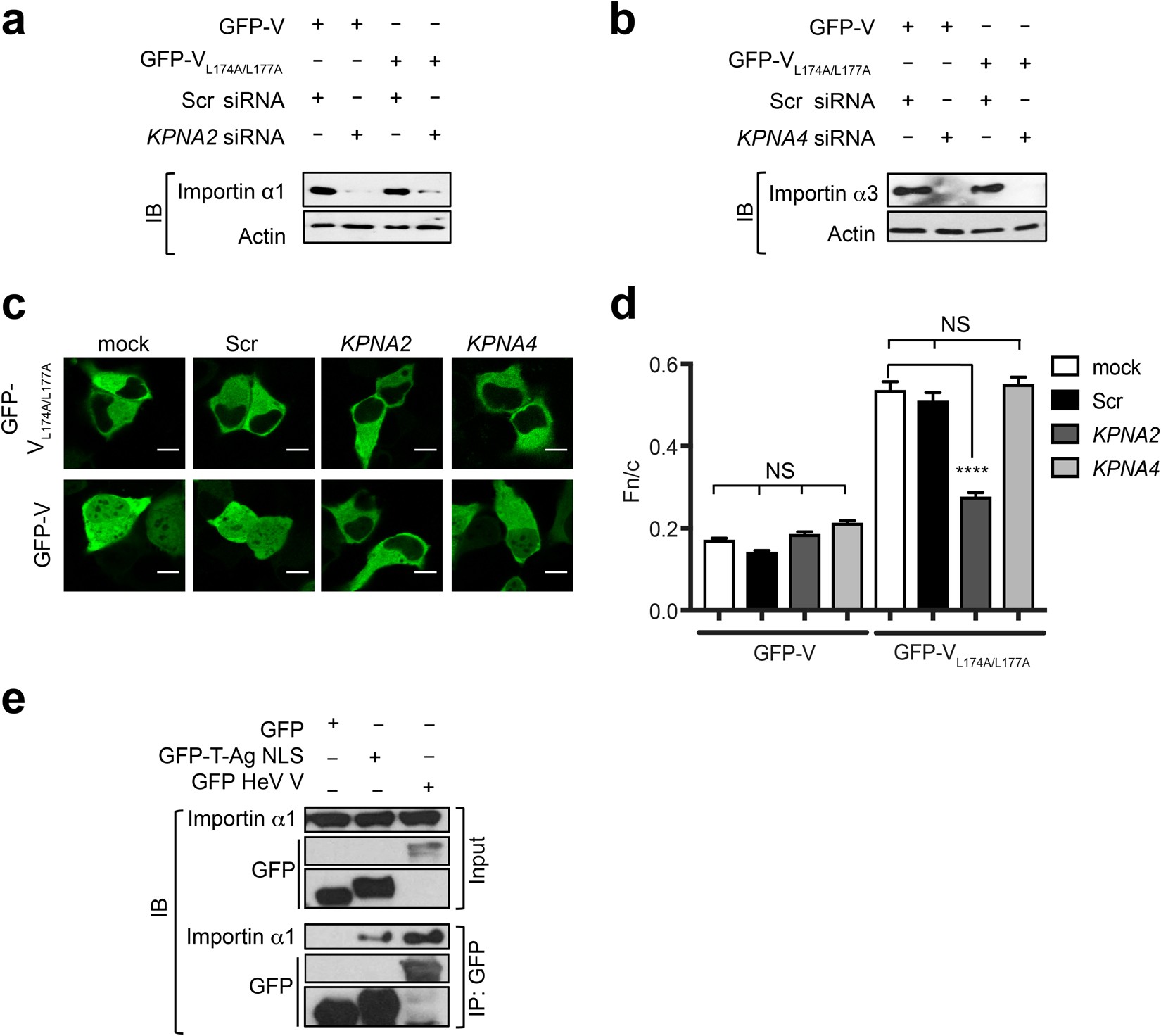
HeV V undergoes importin α1-dependent nuclear import. HeLa cells were transfected with siRNAs targeting KPNA2 (encoding importin α1), KPNA4 (encoding importin α3) siRNA, or control (scrambled - Scr) siRNA or mock-transfected (48 h), followed by transfection to express GFP-HeV V or GFP-HeV VL174A/L177A (24 h), then imaged by live-cell CLSM. (a) Importin α1, (b) importin α3 and actin expression levels were determined by western analysis. (c) Representative images from live-cell CLSM. Scale bars represent 10 μM. (d) Images such as those shown in (c) were used to calculate the Fn/c; results represent the mean ± SEM (n ≥ 100 cells) from a single assay representative of two independent assays. ****p < 0.0001; NS, not significant. (e) HEK293T cells expressing the indicated GFP-fusion proteins were subjected to immunoprecipitation using GFP-Trap® before western analysis of cell lysate (input) and immunoprecipitate (IP) using antibodies against GFP and importin α1. Unprocessed original scans of blots can be found in Supplementary Figs 5 and 6.