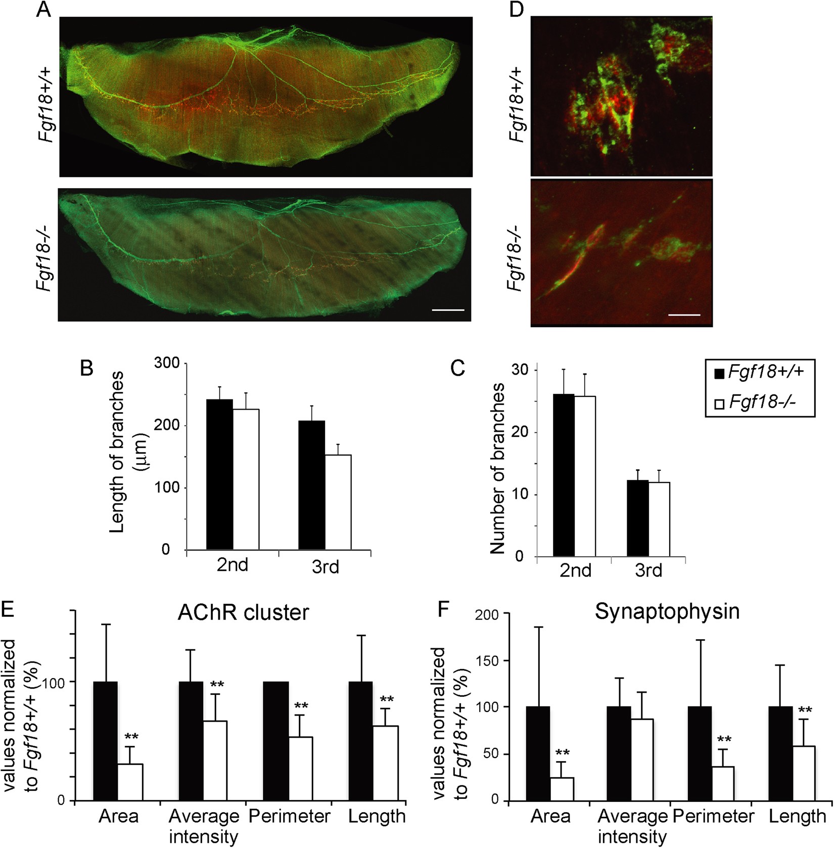
Figure 4

Synaptophysin-positive nerve terminals and AChR-positive motor endplates are small in the E18.5 diaphragm of Fgf18−/− mice. (A) Representative surface views of the left diaphragms harvested from Fgf18+/+ and Fgf18−/− mice at E18.5. AChR is stained with Alexa546-conjugated α-bungarotoxin (red) and peripherin/synaptophysin (green) to visual AChR and axons, respectively. Bar = 500 μm. (B,C) Blinded morphometric analysis of the length (B) and the number (C) of 2nd and 3rd branches of motor axons. The length and the number of motor axons remain essentially unchanged. Mean and SD (n = 15 mice) are indicated. **p < 0.01 by Student’s t-test. Bar = 10 μm. (D) Representative confocal images of the left diaphragm at E18.5 labeled with an anti-synaptophysin (green) antibody and α-bungarotoxin (red) to visualize the nerve terminals and AChR, respectively. Endplates of the wild-type muscles are mostly ovoid-shaped, whereas the endplates of Fgf18−/− muscles are spindle-shaped and weakly stained for AChR. Bar = 10 µm. (E,F) Blinded morphometric analysis of AChR clusters (E) and synaptophysin signals (F). The AChR clusters and synaptophysin-positive areas at the NMJ are markedly small at E18.5. Mean and SD (n = 15 mice) are indicated. **p < 0.01 by Student’s t-test.