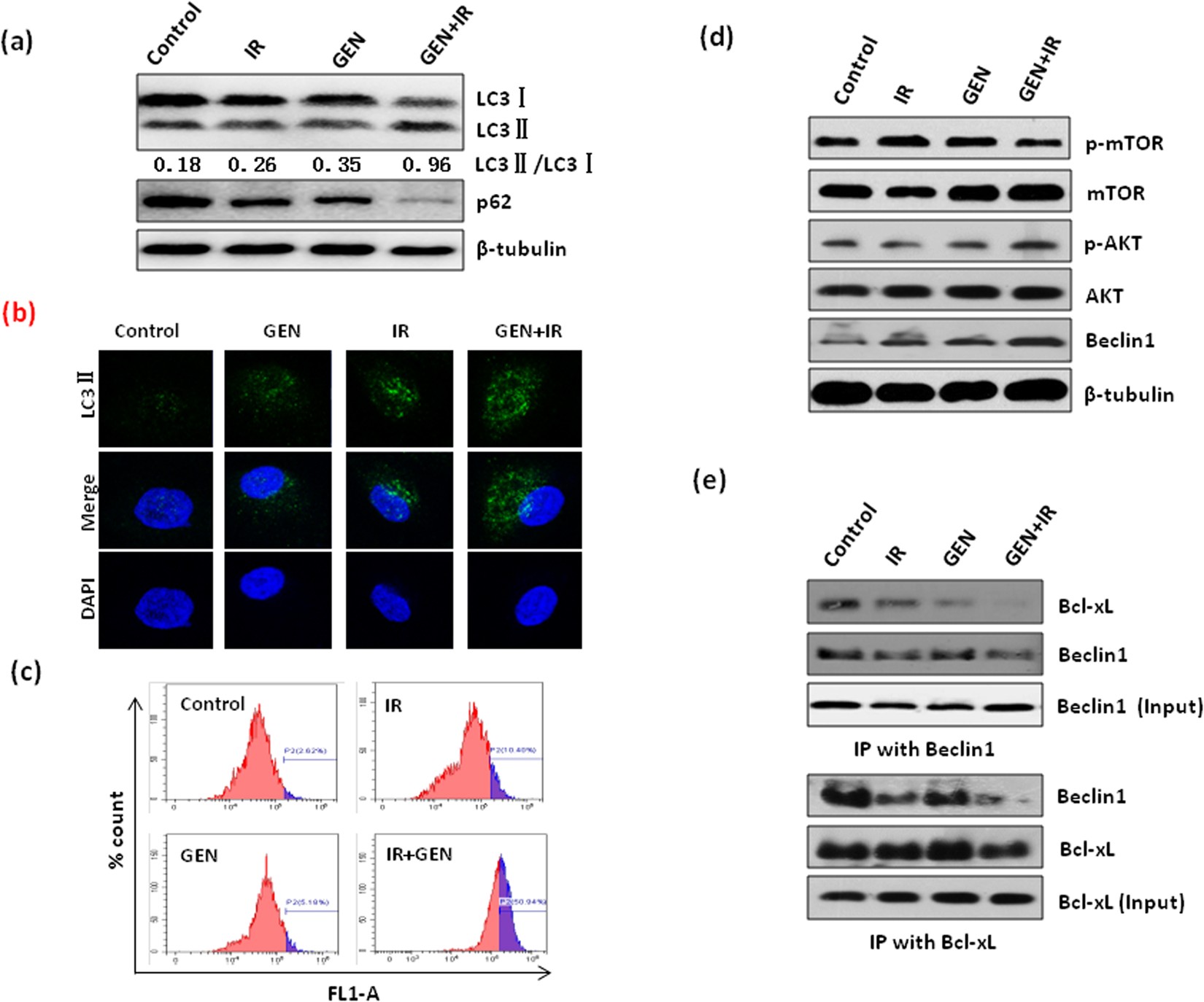
Figure 5

Role of Bcl-xL/Beclin-1 in combination with GEN in IR-induced autophagy. A549 cells were in the presence or absence of 60 µM GEN for 24 h. Then, cells were either untreated or administered 4 Gy of IR. (a) After 2 h of IR treatment, cells were subjected to Western blot to detect autophagy-related proteins. (b) After 24 h of IR treatment, cells were subjected to immunofluororescense staining of LC3. Green, LC3; Blue, DAPI. (c) After 24 h of IR treatment, the cells were subjected to flow cytometry for autophagy detection. (d) After 2 h of IR treatment, the expression levels of mTOR, p-mTOR, β-tubulin, p-Akt, Akt, and Beclin-1 were measured by Western blot. (e) After 2 h of IR treatment, the cells were subjected to immunoprecipitation.