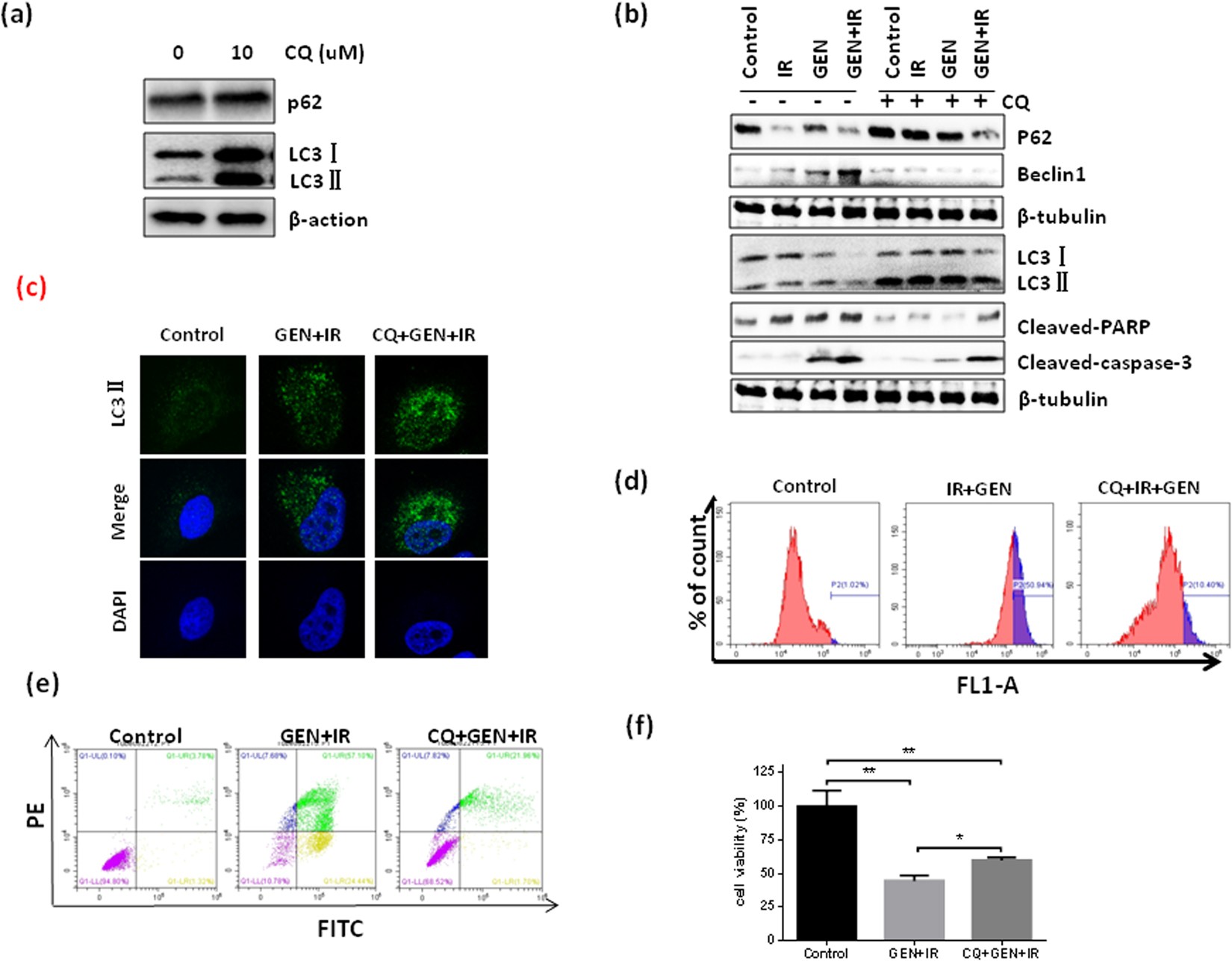
Figure 6

Role of autophagy in apoptosis induction. (a) The expression levels of p62 and LC3 proteins in A549 cells were measured after 12 h of 10 µM hydroxychloroquine (CQ) treatment. (b) A549 cells either in the presence or absence of 10 µM CQ for 4 h were treated with or without 60 µM GEN. After 24 h of GEN treatment, cells were treated with 0 or 4 Gy of IR. After 2 h of IR treatment, cells were subjected to Western blot. To measure (c) LC3 expression, (d) autophagy, (e) apoptosis and (f) cell viability, A549 cells were either untreated or subjected to 10 µM CQ for 4 h, after which the cells were either in the presence or absence of 60 µM GEN. After 24 h of GEN treatment, the cells were treated with 2 Gy of IR. After 24 h of IR treatment, cells were then subjected to flow cytometry analysis. *P < 0.05; **P < 0.01, ***P < 0.001.