Figure 3
From: Human mesenchymal stem cells lose their functional properties after paclitaxel treatment

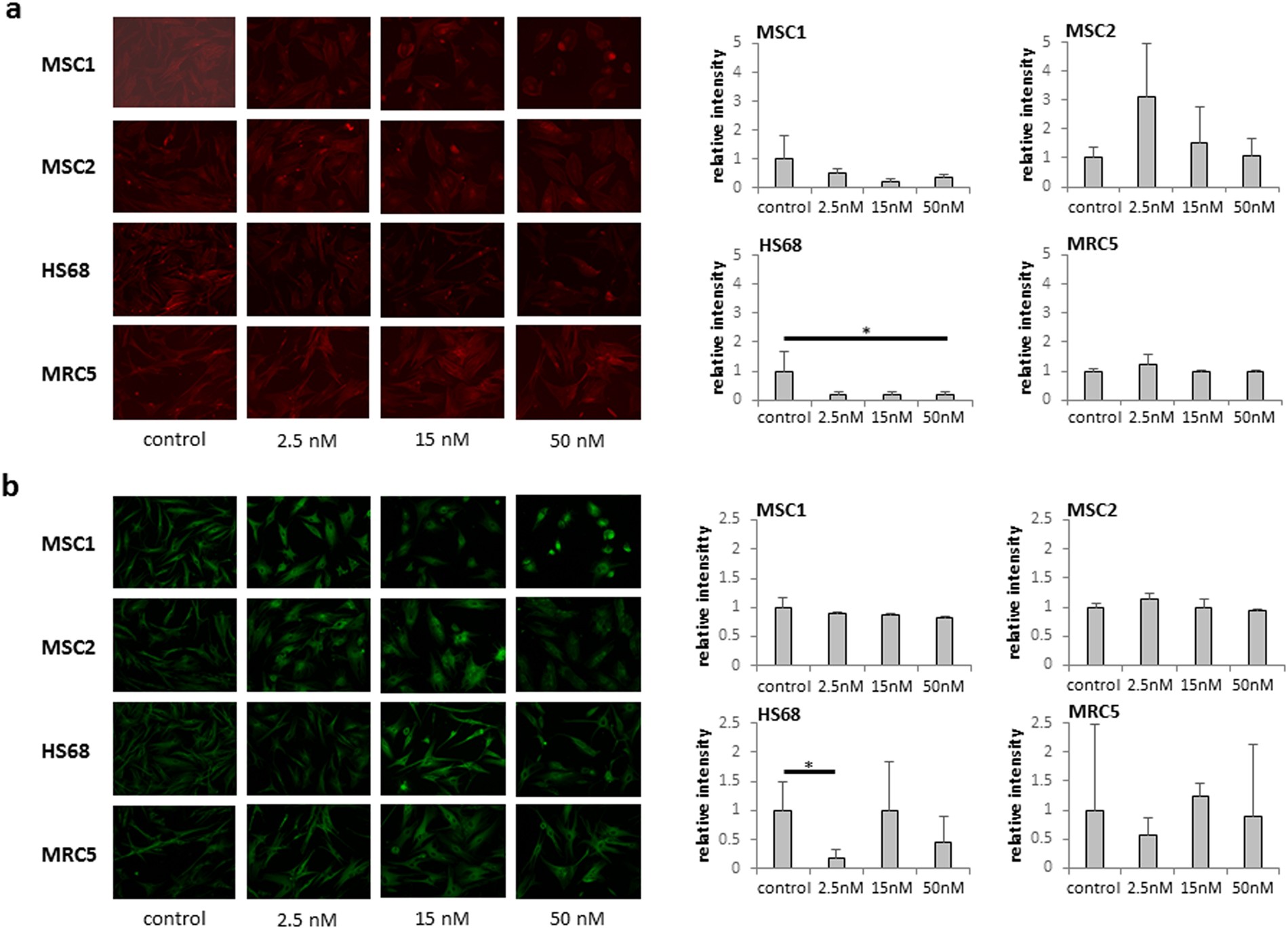
Paclitaxel causes only minimal changes in the cytoskeletal morphology. (a) Actin labeling in MSCs and differentiated fibroblasts after different concentrations of paclitaxel. (b) Tubulin immunostaining in MSCs and differentiated fibroblasts after paclitaxel treatment. *P < 0.05; **P < 0.01.