Figure 5

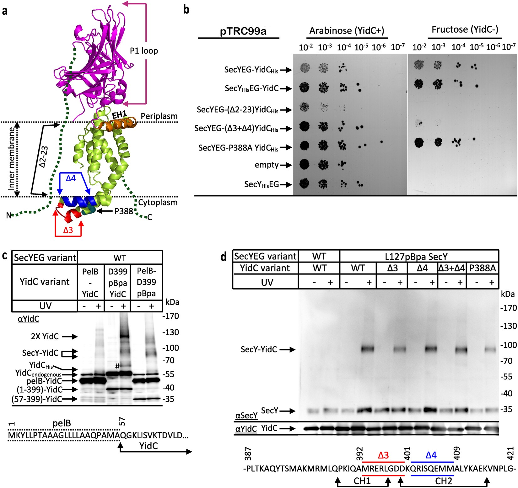
The C1-loop and TM1 form a composite binding site for SecY. (a) The positions of the partial YidC deletions used in (b) (Δ3 + Δ4 and Δ2-23) and (d) (Δ3, Δ4, Δ3 + Δ4) as well as the position of proline 388 which was mutated to alanine (P388A) (b,d) are indicated on the E. coli YidC crystal structure (PDB accession no. 3WFV). In addition, the amphipathic helix EH1 (orange) and the periplasmic loop 1 (magenta) are displayed. The dashed lines indicate TM1 and the C-terminus of YidC for which no structural information is available. (b) The conditional YidC depletion strain JS7131 was used to monitor the functionality of different pTrc99a-YidC-SecYEG co-expression systems. The presence of arabinose in the media results in expression of the endogenous YidC via the araBAD promoter while the absence of arabinose (replaced by fructose) induces YidC depletion. SecYHisEG-YidC corresponds to a co-expression system with a C-terminal His-tag on SecY, SecYEG-YidCHis to the co-expression system with a N-terminal His-tag on YidC; SecYEG-YidCHis-(Δ2-23)YidCHis to a co-expression system in which YidC lacked TM1 (residues 2–23), SecYEG-(Δ3 + Δ4)YidCHis to a co-expression system in which most of the C1 loop was deleted, SecYEG-(P388A)YidCHis to a co-expression system in which proline 388 of YidC was replaced by alanine. The empty plasmid (pTrc99a) or pTrc99a expressing just SecYHisEG served as control. Cells were sequentially diluted in LB medium and spotted onto LB plates with or without arabinose; cell growth was monitored after overnight incubation at 37 °C (upper panel). (c) In vivo photo-cross-linking was performed in the co-expression system with a YidC variant in which TM1 was replaced by the PelB signal sequence (PelB-YidC). When indicated pBpa was inserted at position 399 of either PelB-YidC (PelB-D399pBpa) or wild type YidC (D399pBpa-YidC). After UV-exposure of 1 × 108 cells, the material was not further purified but directly TCA precipitated and analysed by western blotting using α-YidC antibodies. Indicated are the cross-links (SecY-YidC), the endogenous YidC (YidCendogenous), PelB-YidC and the truncated YidC variants produced by incomplete suppression of the amber stop codon at position 399. In addition, a YidC dimer is indicated (2 × YidC). The N-terminal sequence of the PelB-YidC variant is displayed in the lower panel. The 65 kDa cross-link products between YidC and SecE/SecG are indicated (#) (d) In vivo photo-cross-linking was performed in the co-expression system with the indicated YidC variants. YidC was purified by metal affinity chromatography via an N-terminal His-tag on YidC and further analysed by western blotting with antibodies against SecY and YidC. The sequence information of the deletion mutants used in this experiment is displayed in the lower panel. CH1 and CH2 correspond to the two α-helices of the C1-loop. Uncropped images are displayed in Supplementary Figure S4.