Figure 2
From: A surfactant polymer dressing potentiates antimicrobial efficacy in biofilm disruption

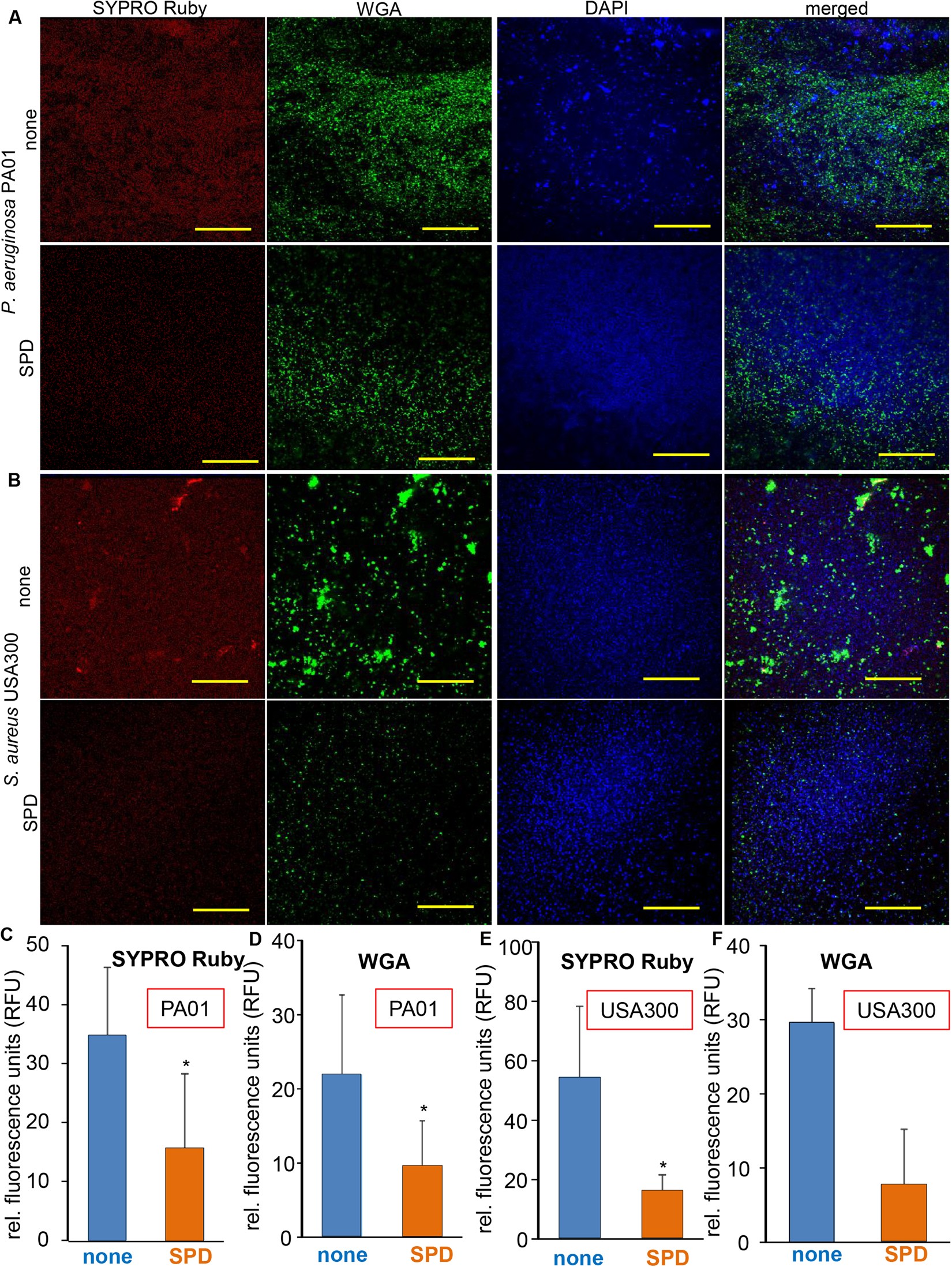
SPD disrupts biofilm matrix in P. aeruginosa PA01 and S. aureus USA300. Triple staining with DAPI (DNA), SYPRO Ruby (biofilm matrices) and FITC-Wheat Germ Agglutinin (membrane glycoproteins) was performed for P. aeruginosa PA01. (A) Shown are representative images of PA01 biofilms that were untreated or SPD treated and stained with the respective dyes. Graphical representation of staining intensity for (C) SYPRO Ruby and (D) WGA are shown. Data are shown mean ± SD, n = 6. *p≤0.05. Scale bar = 40 µM. Triple staining with DAPI (DNA), SYPRO Ruby (biofilm matrices) and FITC-Wheat Germ Agglutinin (membrane glycoproteins) was performed for S. aureus USA300. (B) Shown are representative images of USA300 biofilms that were untreated or SPD treated and stained with the respective dyes. Graphical representation of staining intensity for (E) SYPRO Ruby and (F) WGA are shown. Data are shown mean ± SD, n = 6. *p≤0.05. Scale bar = 40 µM.