Figure 6
From: Efficient scalable production of therapeutic microvesicles derived from human mesenchymal stem cells

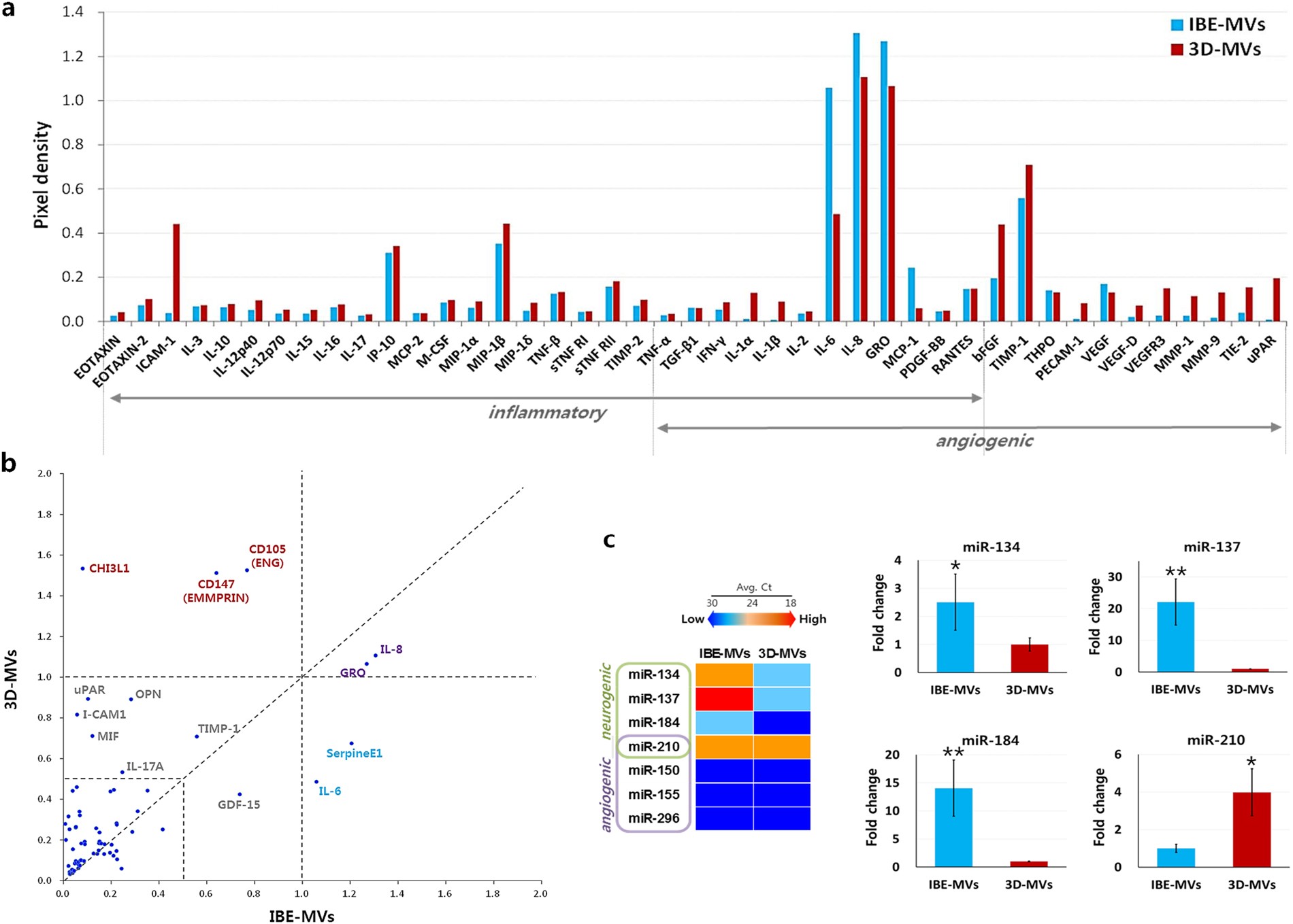
Therapeutic inclusions in MVs produced using dynamic 3D hMSC-culture. (a and b) Representative cytokines contained in both IBE-MVs and 3D-MVs were analysed using several cytokine array kits. IBE-MVs contained a variety of therapeutic cytokines related to immunomodulation and angiogenesis. In general, the cytokines detected in IBE-MVs were also found in 3D-MVs, but their amounts varied to some extent (a). Some cytokine inclusions were distinctive in the two groups, such that 3D-MVs appeared to contain large amounts of ICAM-1, bFGF, CHI3L1, CD147, and CD105, whereas considerable amounts of IL-6 and SerpineE1 were found in IBE-MVs (b). (c) qPCR assays for micro-RNAs included in MVs known as key players in neurogenic and/or angiogenic molecular signalling. IBE-MVs appeared to contain significantly higher levels of micro-RNAs related to neurogenesis such as miR-134, -137, and -184 compared to 3D-MVs. On the other hand, the level of miR-210 which is related to both neurogenesis and angiogenesis was significantly higher in 3D-MVs compared to in IBE-MVs. Regardless of the variations in some major compounds between the two groups, MVs collected from our 3D hMSC-bioprocess included high levels of various therapeutic cytokines and micro-RNAs related to immunomodulation, angiogenesis, and neurogenesis. Data are presented as the mean ± SEM. Differences among groups were evaluated by student’s t-test at a level of significance of p < 0.05 (*) or p < 0.01 (**).