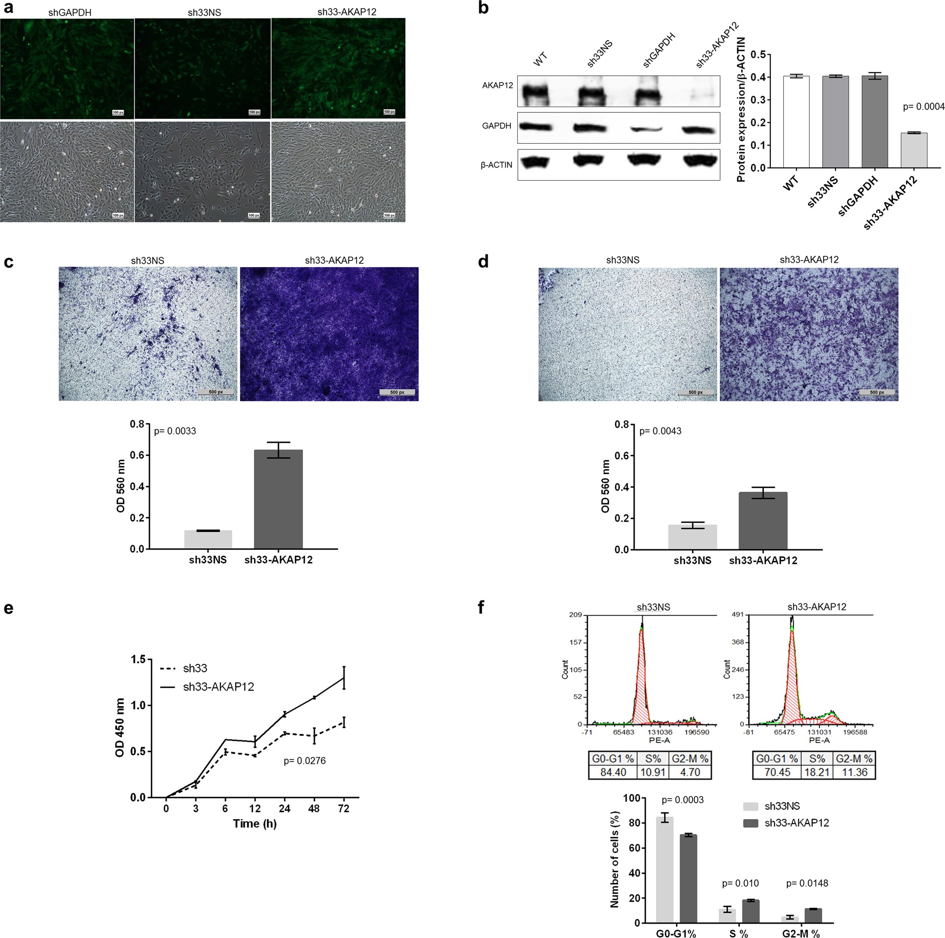
Figure 2

AKAP12 knockdown and functional assays. (a) GFP+ cells sorted by FACS after transfection with pGIPZ GAPDH shRNA (shGAPDH) – positive control, pGIPZ Non-Silencing shRNA (sh33NS) – negative control, and AKAP12 shRNA (sh33-AKAP12), (original, magnification 10x). (b) Gene knockdown efficiency was quantified by Western Blotting (cropped images) (p = 0.0004). Proteins levels were quantitated by densitometry using Image Studio Lite Version 5.0. Graph represents AKAP12 expression normalized to β-ACTIN (Y axis) versus cell line protein extracts (X axis). (c) Migration assay after 48 hours: sh33-AKAP12 versus sh33NS (p = 0.0033) (original, magnification 10x). (d) Invasion assay after 48 hours: sh33-AKAP12 versus sh33NS (p = 0.0043) (original, magnification 10x). (e) sh33-AKAP12 versus sh33NS proliferation curve (0–72 hours) measured by BrdU incorporation (p = 0.0276).(f) Cell cycle distribution of sh33-AKAP12 versus sh33NS assayed by determining cellular DNA content (G0-G1%, p = 0.0003), (S %, p = 0.010), (G2-M %, p = 0.0148). P-values were calculated using Student’s t test. Error bars denote ± SD.