Figure 1

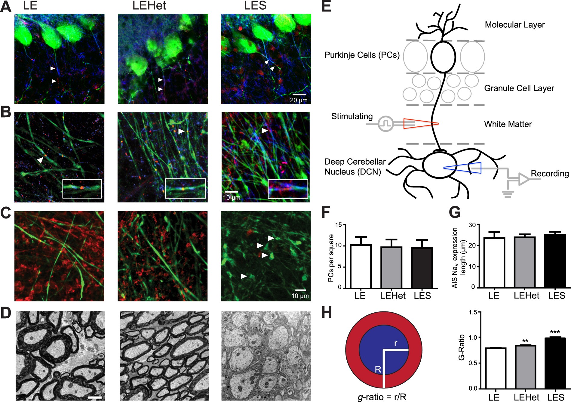
Structural changes of the Purkinje axon in the LES cerebellum (A). Calbindin (CB)-expressing Purkinje cells (green) in LE, LEHet, and LES cerebella. Caspr (blue) and NavPan (red) expression along Purkinje axons (arrowheads). (B) Purkinje axons expressing CB (green) in the white matter of the cerebellum of LE, LEHet, and LES. Arrowheads mark nodal and paranodal structures, expressing Caspr (blue) and NavPan (red), enlarged in inset. Inset width is 18 μm. While the nodal structure of Purkinje axons in LE and LEHet remain intact, Nav and Caspr expression in LES Purkinje axons is diffuse. (C) CB-expressing Purkinje axons (green) and myelin basic protein (MBP) expression (red) in the white matter of the cerebellum of LE, LEHet, and LES. MBP expression is absent in the LES cerebellum, where spheroid swellings were observed in Purkinje axons (arrowheads). (D) EM images of myelination around Purkinje axons in LE, LEHet, and LES. Myelin was thinner in LEHet than LE, and nearly absent in LES. (E) Diagram of a Purkinje cell with dendrites that extend into the molecular layer and an axon projecting through the granule cell layer and white matter that synapses in the DCN. Recording electrode (blue) represents the recording site in Fig. 2 through 4. Stimulating electrode (red) indicates the stimulating site in Fig. 4. (F) Number of Purkinje cells per 304.5 μm × 304.5 μm square was not different between LE, LEHet, and LES animals. (G) There were no significant differences between the length of NavPan staining along Purkinje AIS between LE, LEHet, and LES animals. (H) Quantification of the g-ratio is calculated by dividing the radius of the axon (blue) by the total radius of the axon and myelin (red). The g-ratio quantified from electron microscopy (EM) images was significantly higher in LEHet and LES compared to LE.