Figure 5
From: A surrogate reporter system for multiplexable evaluation of CRISPR/Cas9 in targeted mutagenesis

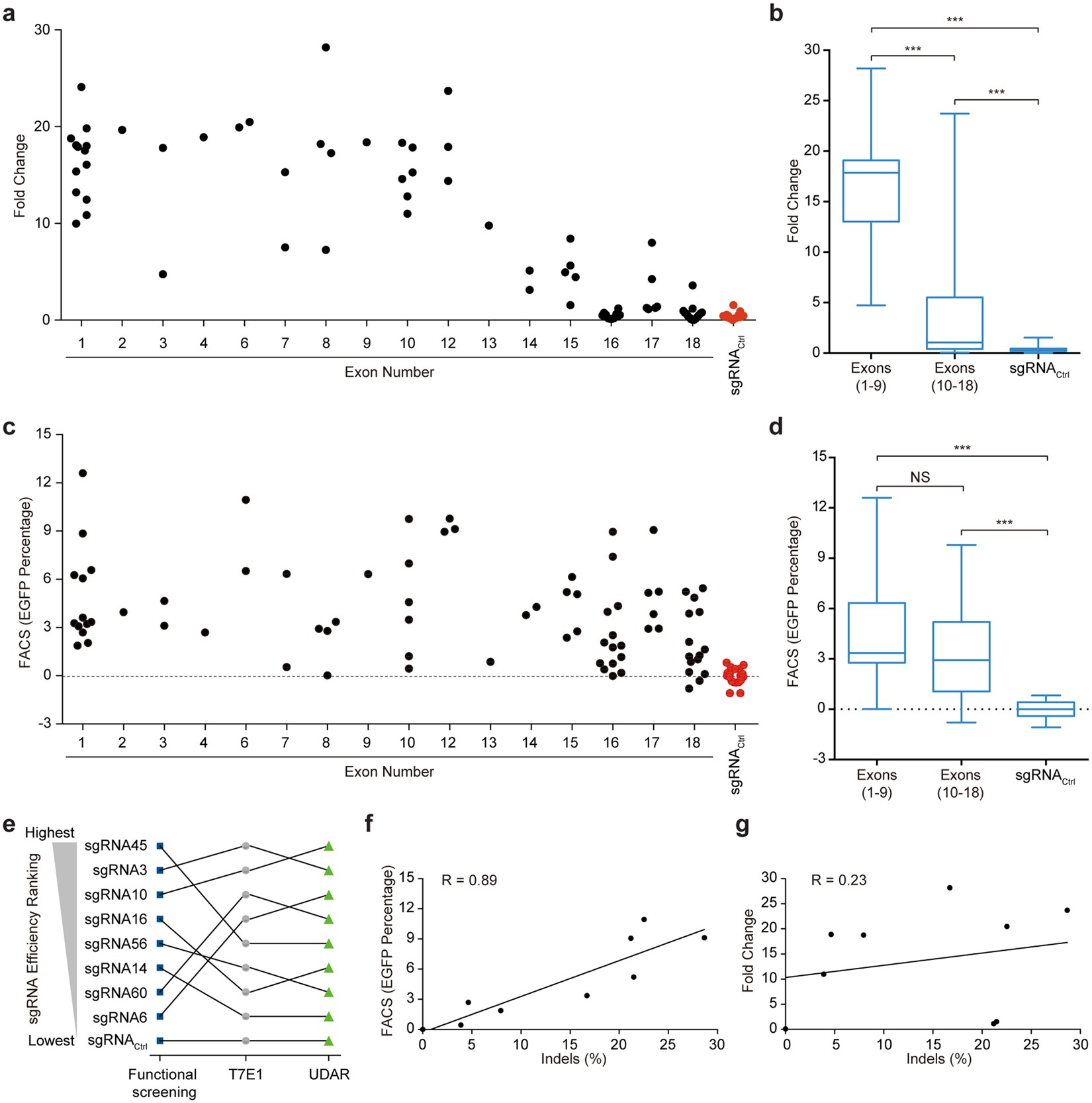
Library-scale evaluation of sgRNA efficiency. (a) Functional screening assay. Ninety-five sgRNAs were delivered into HeLa cells by lentiviral infection, followed by PA/LFnDTA toxin selection and deep sequencing for sgRNA-coding regions in the surviving cells for each of two replicates. Log2-fold changes represent the sgRNA enrichment level. The X axis indicates the sgRNA targeting location on the ANTXR1 gene exons. (b) Statistical analysis for sgRNA activity in the first 9 exons (exons 1–9) and last 9 exons (exons 10–18) in a functional screening assay. Two-tailed p-values for the t-test. NS, not significant; ***P < 0.001. (c) UDAR assay for the evaluation of 95 sgRNAs. HeLa cells were transfected with individual sgRNA together with a universal EGFP donor for each of three replicates. After three days, the cells were subjected to FACS analysis. The performance of 77 sgRNAs specific for the ANTXR1 gene (black) and 18 non-targeting control sgRNAs (red) are represented. (d) Statistical analysis for sgRNA activity in the first 9 exons (exons 1–9) and last 9 exons (exons 10–18) in the UDAR assay. Two-tailed p-values for the t-test. NS, not significant; ***P < 0.001. (e) Comparisons of the sgRNA efficiency ranking using the functional screening assay (blue), T7E1 assay (grey) and UDAR assay (green). (f) Correlation between indel ratios (T7E1) and EGFP ratios (UDAR). Pearson’s correlation coefficient (R) = 0.89. (g) Correlation between indel ratios (T7E1) and sgRNA enrichment fold (functional screening assay). Pearson’s correlation coefficient (R) = 0.23.