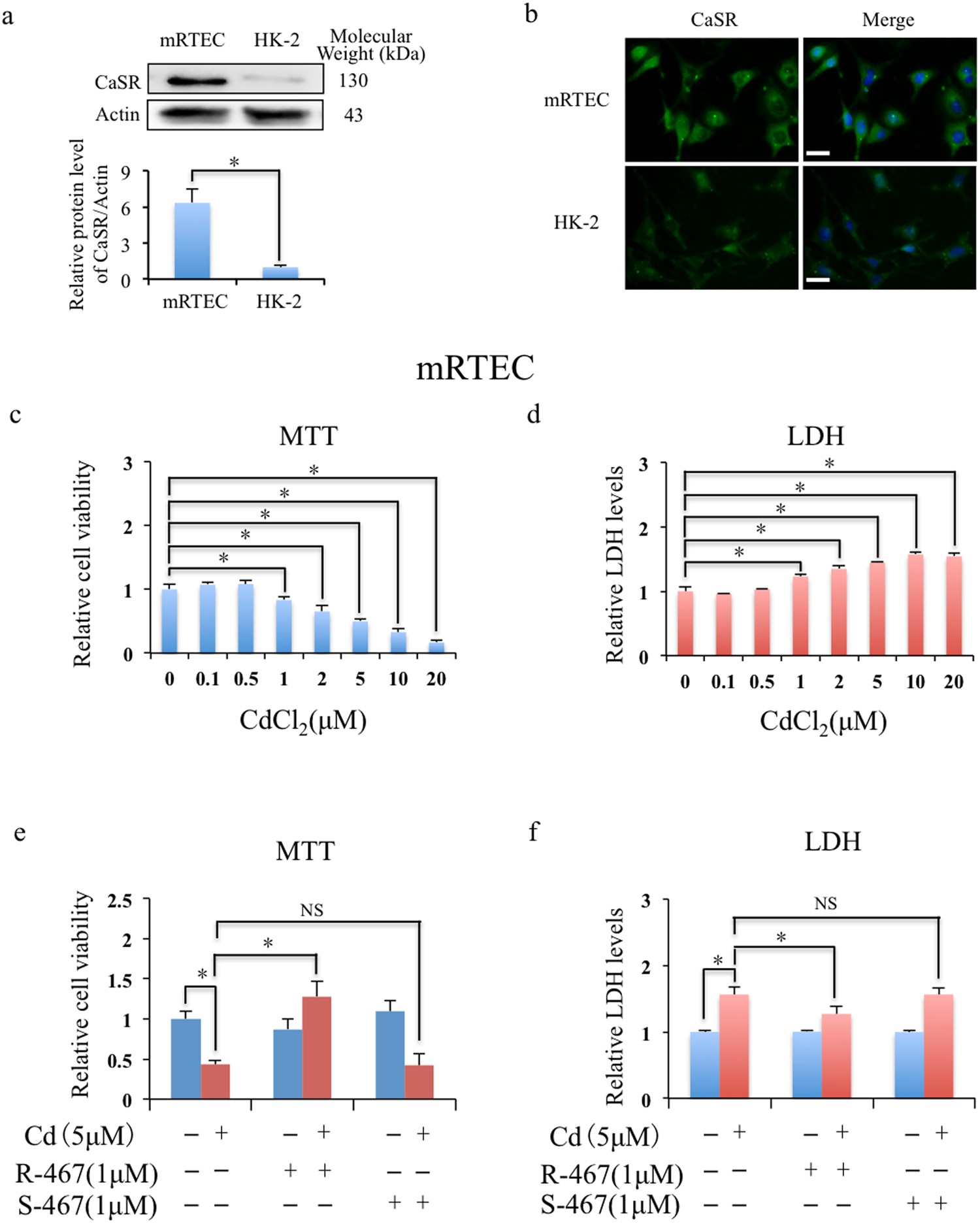
Figure 1

Expression of CaSR in renal cells and Cd induced cell death and cytotoxicity in mRTEC cells. (a) Western blotting shows expressions of CaSR in mRTEC and HK-2 cells. *P < 0.05, using Student’s t-test. (b) Immunofluorescence detection of expressions of CaSR in mRTEC and HK-2 cells. The cells were counterstained with CaSR (green) and DAPI fluorescence (blue). Scale bar: 20 μM. (c,d) Cd induced cytotoxicity in mRTEC. After treated with 0–20 μM Cd for 24 h, cell viability of mRTEC was evaluated by MTT assay. The condition mediums were collected for LDH cytotoxicity assay. Results are presented as mean ± SD (n = 4). (e,f) Effects of calcimimetics on Cd induced cytotoxicity in mRTEC. After treated with Cd (5 μM), R-467 (1 μM), S-467 (1 μM), Cd (5 μM) + R-467 (1 μM), or Cd (5 μM) + S-467 (1 μM) for 24 h, cell viability of mRTEC was evaluated by MTT assay. The condition mediums were collected for LDH cytotoxicity assay. Results are presented as mean ± SD (n = 4). *Statistical significance between control and treatments, or Cd treatment and co-treatment of Cd + R-467, *P < 0.05, using Student’s t-test.