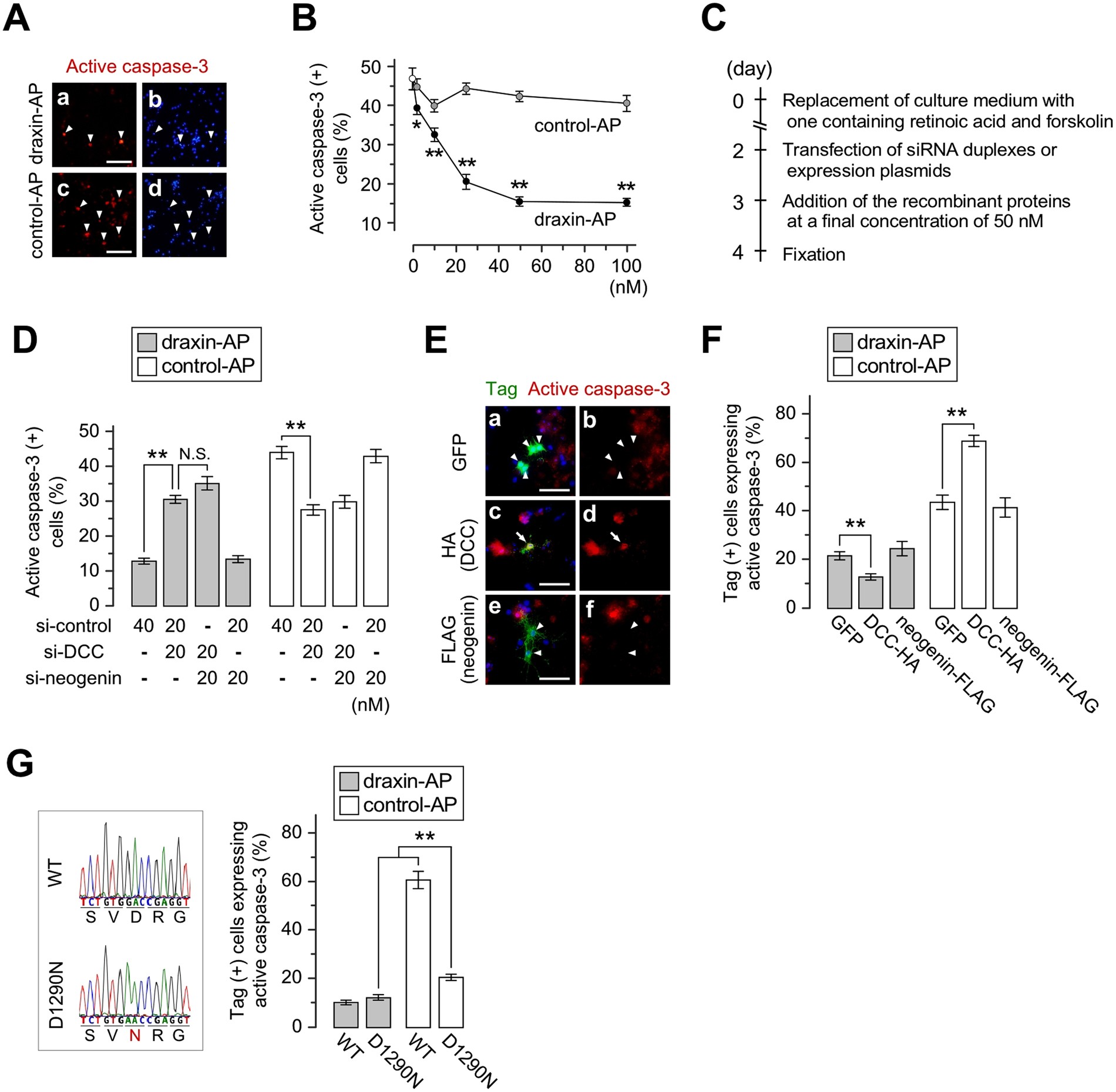
Figure 4

Effects of draxin and its receptors on apoptosis of differentiating hippocampal neural cells. (A) Active caspase-3 immunostaining on differentiating rat hippocampal neural stem/progenitor cells (HNSPCs) cultured in medium containing alkaline phosphatase (AP)-fused draxin (draxin-AP; a and b) or AP alone (control-AP; c and d) at the concentration of 50 nM. Immunoreactivity to active caspase-3 (red) and DAPI staining (blue) in the same microscopic field are shown in a/b, and c/d. (B) Quantification of apoptotic cells treated with various concentrations of draxin-AP or control-AP. (C) Schematic of the experimental time course for gain- and loss-of-function studies. (D) Effects of DCC and/or neogenin knockdowns on apoptosis in the presence or absence of draxin. Differentiating HNSPCs transfected with si-DCC and/or si-neogenin were cultured in medium containing 50 nM of draxin-AP or control-AP, and then analyzed for apoptosis. (E) Costaining of cells transfected with GFP (a and b), HA-tagged DCC (c and d), and FLAG-tagged neogenin (e and f) plasmids with active caspase-3, in the absence of exogenous draxin. Merged images of red (active caspase-3) and green (tags) channels are shown in a, c, e, and the red channel alone in b, d, f. Arrowheads and arrows indicate tag-expressing living cells and tag/active caspase-3-expressing dying cells, respectively. (F) Overexpression effects of DCC or neogenin on apoptosis. The tagged transfectants above were cultured in medium containing draxin-AP or control-AP (50 nM), and then active caspase-3 (+) cells expressing tags were quantified. (G) Implication of caspases in DCC-induced apoptosis. A target site of caspases in the cytoplasmic domain of DCC, aspartic acid (D) at amino acid 1290, was substituted for asparagine (N; left panel), and the mutated (D1290N) or WT DCC was overexpressed in HNSPCs in the presence of draxin-AP or control-AP (50 nM) to investigate relevance of caspases to DCC-induced apoptosis (right panel). The average number of immunoreactive cells was calculated from 5 independent experiments in (B,D,F,G). Error bars indicate s.e.m. *p < 0.03, **p < 0.01 (Student’s t-test in (B,G); Tukey-Kramer test in (D and F). N.S.: not significant. Scale bars: (A) 100 µm; (E) 50 µm.