Figure 5
From: The microRNA regulatory landscape of MSC-derived exosomes: a systems view

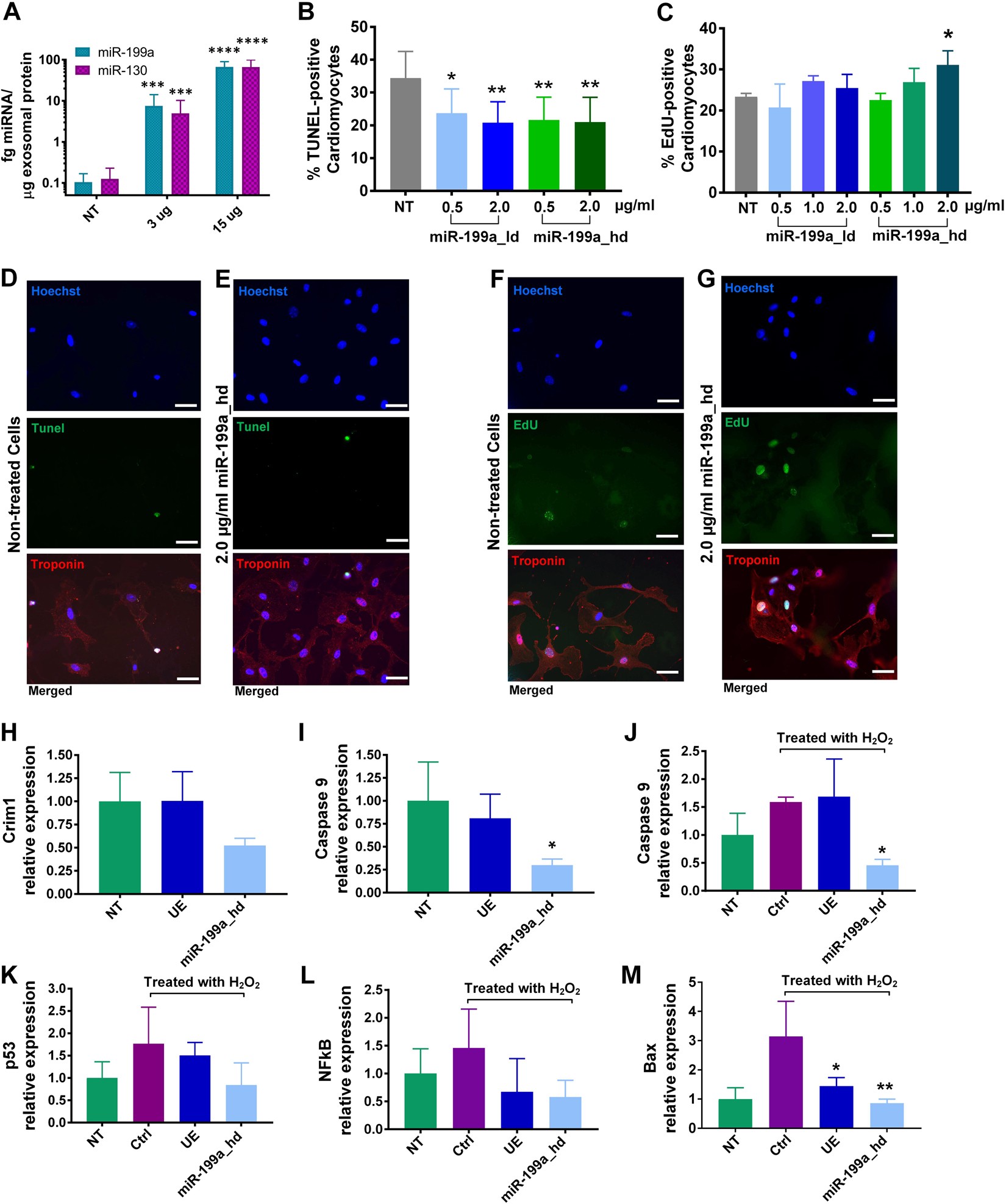
(A) Loading of miR-199a-3p and miR-130 into MSC exosomes. (B,D,E) Effects of miR-199a-3p loaded exosomes on cardiomyocyte apoptosis. (C,F,G) Effects of miR-199a-3p loaded exosomes on cardiomyocyte proliferation. (D,E) Nuclei were labeled with Hoechst (blue), TUNEL-positive nuclei were labeled with Alexa Fluor 488 (green), cardiomyocytes were stained with Troponin T (red). Scale bar = 50 µm. (F,G) Nuclei were labeled with Hoechst (blue), newly proliferated nuclei were labeled with EDU (green), and cardiomyocytes were stained with Troponin T (red). Scale bar = 50 µm. (H,I) miR-199a-3p promotes cardiomyocyte proliferation through Crim1 and Caspase 9 downregulation. (J,K,L,M) Expression of apoptosis markers in hydrogen peroxide treated cardiomyocytes following pretreatment with 2 µg/ml of MSC exosomes or 2 µg/ml of miR-199a-loaded MSC exosomes. n = 3 for A,B,C,H,I; n = 4 for J,K,L,M. Data are presented as mean ± SD, with *p < 0.05 and **p < 0.01 by one-way ANOVA with Tukey post-test. NT = non-treated cells, ctrl = control, UE = unmodified exosomes, miR-199a_hd = exosomes loaded with high dose of miR-199a.